¿Ú´üÅ£µêAPP-ÖúÁ¦ÌåÓýÈüÊÂЧÀÍÊý×Ö»¯ ÈÃÈüÊÂÔËÓª¸ü¼òÆÓ

¹©Ó¦ÉÌÈë¿Ú
ENØ­ÖÐÎÄ
¹Ù·½ÈÈÏߣº0510-66622538
¿Ú´üÅ£µê
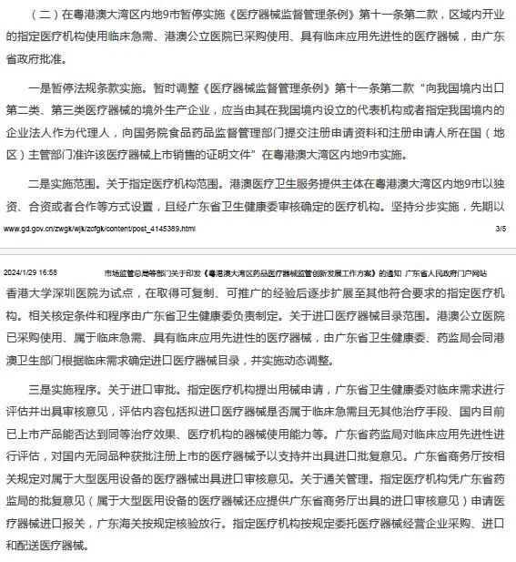
ÄúËùÔÚµÄλÖãºÊ×Ò³ ×ÊѶÖÐÐÄ Õþ²ß¹æÔò Õþ²ß½â¶Á | Èë¿ÚÐÄÔàÆð²«Æ÷ÓÐÄÄЩî¿ÏµÒªÇó £¿£¿£¿£¿£¿£¿£¿£¿

Õþ²ß½â¶Á | Èë¿ÚÐÄÔàÆð²«Æ÷ÓÐÄÄЩî¿ÏµÒªÇó £¿£¿£¿£¿£¿£¿£¿£¿

¿ËÈÕ£¬£¬£¬£¬£¬º£¹Ø×ÜÊðÐû²¼ÁË2024ÄêµÚ24ºÅͨ¸æ£¬£¬£¬£¬£¬µ÷½âÁËÐÄÔàÆð²«Æ÷µÄÄ¥Á·»ú¹¹ ¡£¡£¡£¡£¡£¡£¡£Ðí¶àÆóÒµÏëÏàʶһϺ£¹Ø¶ÔÈë¿ÚÐÄÔàÆð²«Æ÷µÄî¿ÏµÕþ²ß¡¢É걨ҪÇóµÈÄÚÈÝ ¡£¡£¡£¡£¡£¡£¡ £¿£¿£¿£¿£¿£¿£¿£¿´À´ÆóÒµ¶Ôº£¹ØÐÂÍÆ³öµÄÕþ²ß£¬£¬£¬£¬£¬ÆÕ±é½ÏÁ¿¹Ø×¢ ¡£¡£¡£¡£¡£¡£¡£ÄÇÎÒÃǾʹӲúÆ·ÊôÐÔÓëÖÊÁ¿Çå¾²¡¢Ä¥Á·»ú¹¹É걨µÈ·½Ã棬£¬£¬£¬£¬¸øÆóÒµ×ö¸öÏÈÈÝ£¬£¬£¬£¬£¬×ÊÖúºÍÖ¸µ¼ÆóÒµ¹æ·¶Èë¿Ú¡¢¹æ·¶É걨£¬£¬£¬£¬£¬×èÖ¹¡°²È¿Ó¡± ¡£¡£¡£¡£¡£¡£¡£

Õþ²ß½â¶Á | Èë¿ÚÐÄÔàÆð²«Æ÷ÓÐÄÄЩî¿ÏµÒªÇó£¿£¿£¿£¿£¿£¿£¿£¿

Ò»¡¢ÐÄÔàÆð²«Æ÷¼ò½é

ÐÄÔàÆð²«Æ÷£¬£¬£¬£¬£¬Ö÷ÒªÖ¸Ö²ÈëʽÐÄÔàÆð²«Æ÷£¬£¬£¬£¬£¬ÊÇÒ»ÖÖÒ½ÁÆÆ÷е ¡£¡£¡£¡£¡£¡£¡£Æ¾Ö¤¡¶Ò½ÁÆÆ÷е·ÖÀàĿ¼¡·£¬£¬£¬£¬£¬Æä²úÆ·ÖÖ±ðΪ¡°ÓÐÔ´Ö²ÈëÆ÷е¡±Öеġ°ÐÄÔà½ÚÂÉÖÎÀí×°±¸¡±£¬£¬£¬£¬£¬Í¨³£ÓÉÖ²ÈëʽÂö³å±¬·¢Æ÷ºÍŤ¾Ø°âÊÖ×é³É£¬£¬£¬£¬£¬Í¨¹ýÆð²«µç¼«½«µçÂö³åÊ©¼ÓÔÚ»¼ÕßÐÄÔàµÄÌØ¶¨²¿Î»£¬£¬£¬£¬£¬ÓÃÓÚÖÎÁÆÂýÐÔÐÄÂÊʧ³£ ¡£¡£¡£¡£¡£¡£¡£ÆäÖУ¬£¬£¬£¬£¬ÔÙͬ²½ÖÎÁÆÆð²«Æ÷»¹¿ÉÓÃÓÚÐÄÁ¦Ë¥½ßÖÎÁÆ ¡£¡£¡£¡£¡£¡£¡£´ÓÖÎÀíÖÖ±ðÀ´¿´£¬£¬£¬£¬£¬ÐÄÔàÆð²«Æ÷±»ÁÐΪ¾ßÓнϸßΣº¦£¬£¬£¬£¬£¬ÐèÒª½ÓÄÉÌØÊâ²½·¥ÑÏ¿á¿ØÖÆÖÎÀíÒÔ°ü¹ÜÆäÇå¾²¡¢ÓÐÓõĵÚÈýÀàÒ½ÁÆÆ÷е ¡£¡£¡£¡£¡£¡£¡£

Õþ²ß½â¶Á | Èë¿ÚÐÄÔàÆð²«Æ÷ÓÐÄÄЩî¿ÏµÒªÇó£¿£¿£¿£¿£¿£¿£¿£¿

Õþ²ß½â¶Á | Èë¿ÚÐÄÔàÆð²«Æ÷ÓÐÄÄЩî¿ÏµÒªÇó£¿£¿£¿£¿£¿£¿£¿£¿

¶þ¡¢ÌØÊâî¿ÏµÕþ²ß

´ÓÈë¿ÚÖÎÀíÒªÇóÀ´¿´£¬£¬£¬£¬£¬Èë¿ÚÐÄÔàÆð²«Æ÷²»µ«ÊǺ£¹ØÊµÑé·¨¶¨Ä¥Á·µÄÉÌÆ·£¬£¬£¬£¬£¬²¢ÇÒ¶ÔÆäÈë¿ÚÒ²ÓÐןüΪÑÏ¿áµÄÒªÇó ¡£¡£¡£¡£¡£¡£¡£ÍŽá×î½üº£¹Ø×ÜÊðÐû²¼µÄ2024ÄêµÚ24ºÅͨ¸æ£¬£¬£¬£¬£¬Èë¿ÚÐÄÔàÆð²«Æ÷µÄÌØµã£¬£¬£¬£¬£¬¿ÉÒÔ¼òÆÓ¹éÄÉΪ¡°Á½ÆÕ±é£¬£¬£¬£¬£¬Á½ÌØÊ⡱ ¡£¡£¡£¡£¡£¡£¡£

¡°Á½ÆÕ±é¡±£ºÊÇÖ¸¶ÔÒÑ»ñÎÒ¹úÒ½ÁÆÆ÷еע²áÖ¤µÄÈë¿ÚÐÄÔàÆð²«Æ÷£¬£¬£¬£¬£¬Ðè°´Ô­Öʼì×ܾÖ2005ÄêµÚ60ºÅͨ¸æÒªÇ󣬣¬£¬£¬£¬Óɱ±¾©¡¢ÉϺ£µÄÄ¥Á·¼ìÒß»ú¹¹£¬£¬£¬£¬£¬¼´±±¾©º£¹Ø¡¢ÉϺ£º£¹ØÊµÑéÄ¥Á· ¡£¡£¡£¡£¡£¡£¡£

¡°Á½ÌØÊ⡱£ºÒ»ÊÇÆ¾Ö¤º£¹Ø×ÜÊð2020ÄêµÚ23ºÅͨ¸æÒªÇ󣬣¬£¬£¬£¬¶Ô¾­º£ÄÏʡҩ¼à²¿·ÖÅú×¼£¬£¬£¬£¬£¬ÔÚº£Äϲ©÷¡Àֳǹú¼ÊÒ½ÁÆÂÃÓÎÏÈÐÐÇøÄÚÌØ¶¨Ò½ÁÆ»ú¹¹ÒòÁÙ´²¼±Ðè¡¢Èë¿ÚÒѾ­ÔÚ¾³ÍâÅú×¼ÉÏÊв¢»ñµÃÀÖ³ÉÁÙ´²Ó¦ÓÃÂÄÀú£¬£¬£¬£¬£¬ÇÒÔÚÎÒ¹úÉÐÎÞͬƷÖÖ²úÆ·»ñ×¼×¢²áµÄÐÄÔàÆð²«Æ÷£¬£¬£¬£¬£¬Óɺ £¿£¿£¿£¿£¿£¿£¿£¿Úº£¹ØÊµÑéÄ¥Á· ¡£¡£¡£¡£¡£¡£¡£

¶þÊÇÆ¾Ö¤º£¹Ø×ÜÊð2024ÄêµÚ24ºÅͨ¸æ£¬£¬£¬£¬£¬¶ÔÇкϡ¶ÔÁ¸Û°Ä´óÍåÇøÒ©Æ·Ò½ÁÆÆ÷еî¿ÏµÁ¢ÒìÉú³¤ÊÂÇ鼯»®¡·ÒªÇ󣬣¬£¬£¬£¬ÔÚÔÁ¸Û°Ä´óÍåÇøÄڵز¿·Ö¶¼»áÖ¸¶¨Ò½ÁÆ»ú¹¹Ê¹ÓõÄÁÙ´²¼±Ðè¡¢¸Û°Ä¹«Á¢Ò½ÔºÒѲɹºÊ¹ÓᢾßÓÐÁÙ´²Ó¦ÓÃÏȽøÐԵ쬣¬£¬£¬£¬»ñµÃ¹ã¶«Ê¡Ò©Æ·¼àÊÓÖÎÀí²¿·ÖÓйØÅú¼þµÄÈë¿ÚÐÄÔàÆð²«Æ÷£¬£¬£¬£¬£¬ÓɹãÖݺ£¹ØÊµÑéÄ¥Á· ¡£¡£¡£¡£¡£¡£¡£

Õþ²ß½â¶Á | Èë¿ÚÐÄÔàÆð²«Æ÷ÓÐÄÄЩî¿ÏµÒªÇó£¿£¿£¿£¿£¿£¿£¿£¿

Õþ²ß½â¶Á | Èë¿ÚÐÄÔàÆð²«Æ÷ÓÐÄÄЩî¿ÏµÒªÇó£¿£¿£¿£¿£¿£¿£¿£¿

ÐèÒª×¢ÖØµÄÊÇ£¬£¬£¬£¬£¬ÉÏÊöÁ½ÀàÌØÊâµÄÈë¿ÚÐÄÔàÆð²«Æ÷£¬£¬£¬£¬£¬¾ùӦΪδ»ñÎÒ¹úÒ½ÁÆÆ÷еע²áÖ¤µÄÐÄÔàÆð²«Æ÷ ¡£¡£¡£¡£¡£¡£¡£

Èý¡¢É걨ҪÇó

¶ÔÒÑ»ñÎÒ¹úÒ½ÁÆÆ÷еע²áÖ¤µÄÈë¿ÚÐÄÔàÆð²«Æ÷£¬£¬£¬£¬£¬ÆóÒµÔÚÉ걨ʱ£¬£¬£¬£¬£¬Ó¦ÈçʵÌ»õÎïÊôÐÔ¡°36-IIIÀàÒ½ÁÆÆ÷е¡±£¬£¬£¬£¬£¬ÔÊÐíÖ¤ÖÖ±ðÌ¡°612-Ò½ÁÆÆ÷еע²áÖ¤¡±£¬£¬£¬£¬£¬ÔÊÐíÖ¤±àºÅÌÓÐÓõÄÒ½ÁÆÆ÷еע²áÖ¤±àºÅ ¡£¡£¡£¡£¡£¡£¡£Ä¿µÄµØÄ¥Á·¼ìÒß»ú¹Ø£¬£¬£¬£¬£¬É걨Ϊ±±¾©»òÉϺ£º£¹ØËùÊôÏÖ³¡º£¹Ø ¡£¡£¡£¡£¡£¡£¡£

¶Ôδ»ñÎÒ¹úÒ½ÁÆÆ÷еע²áÖ¤£¬£¬£¬£¬£¬¾­º£ÄÏÊ¡¡¢¹ã¶«Ê¡Ò©¼à²¿·ÖÅú×¼ÁÙ´²¼±ÐèÈë¿Ú£¬£¬£¬£¬£¬»®·ÖÔÚº£Äϲ©÷¡Àֳǹú¼ÊÒ½ÁÆÂÃÓÎÏÈÐÐÇøÄÚÌØ¶¨Ò½ÁÆ»ú¹¹¡¢ÔÁ¸Û°Ä´óÍåÇøÄڵز¿·Ö¶¼»áÖ¸¶¨Ò½ÁÆ»ú¹¹Ê¹ÓõÄÐÄÔàÆð²«Æ÷£¬£¬£¬£¬£¬ÆóÒµÔÚÉ걨ʱ£¬£¬£¬£¬£¬Ó¦ÈçʵÌ»õÎïÊôÐÔ¡°36-IIIÀàÒ½ÁÆÆ÷е¡±£¬£¬£¬£¬£¬ÔÊÐíÖ¤ÖÖ±ðÌ¡°612-Ò½ÁÆÆ÷еע²áÖ¤¡±£¬£¬£¬£¬£¬ÔÊÐíÖ¤±àºÅÌ¡°612Ìṩҩ¼à²¿·Ö֤ʵ¡±£¬£¬£¬£¬£¬²¢Ìá½»Ïà¹ØÅú×¼Èë¿Ú֤ʵ ¡£¡£¡£¡£¡£¡£¡£Ä¿µÄµØÄ¥Á·¼ìÒß»ú¹Ø£¬£¬£¬£¬£¬»®·ÖÉ걨Ϊº £¿£¿£¿£¿£¿£¿£¿£¿Ú¡¢¹ãÖݺ£¹ØËùÊôÏÖ³¡º£¹Ø ¡£¡£¡£¡£¡£¡£¡£

ÐèÒª×¢ÖØµÄÊÇ£¬£¬£¬£¬£¬×ÔÌì½ò¿Ú°¶Èë¿ÚµÄÐÄÔàÆð²«Æ÷£¬£¬£¬£¬£¬ÐèÍŽáÏÖÊÊÓÃ;£¬£¬£¬£¬£¬°´ÉÏÊöÒªÇóÑ¡Ôñ±±¾©¡¢ÉϺ£¡¢º £¿£¿£¿£¿£¿£¿£¿£¿Ú»ò¹ãÖݺ£¹ØËùÊôÏÖ³¡º£¹ØÎªÄ¿µÄµØÄ¥Á·¼ìÒß»ú¹Ø ¡£¡£¡£¡£¡£¡£¡£ÔÚÌì½ò¹ØÇøÄÚÒ½ÁÆ»ú¹¹Ê¹ÓõÄÈë¿ÚÐÄÔàÆð²«Æ÷£¬£¬£¬£¬£¬ÏÖÔÚÈÔӦѡÔñ±±¾©»òÉϺ£º£¹ØËùÊôÏÖ³¡º£¹ØÎªÄ¿µÄµØÄ¥Á·¼ìÒß»ú¹Ø ¡£¡£¡£¡£¡£¡£¡£

ÒÔÉÏÄÚÈÝȪԴÓÚÌì½òº£¹Ø12360ЧÀÍÈÈÏߣ¬£¬£¬£¬£¬ÎÒ˾×÷Ϊ¹¤Òµ¹©Ó¦Á´µÄÎïÁ÷ÕûºÏЧÀÍÉÌ£¬£¬£¬£¬£¬¿ÉÒÔ½«»õÎïÔË´ïÈ«Çò ¡£¡£¡£¡£¡£¡£¡£ÈçÄúÐèÒªÊÕÖ§¿ÚÒ½ÁÆÆ÷еµÄ±¨¹Ø±¨¼ì¡¢¹ú¼ÊÎïÁ÷µÈЧÀÍ£¬£¬£¬£¬£¬½Ó´ýÁªÏµÎÒ˾×Éѯ±¨¼Û£¬£¬£¬£¬£¬×ÉѯÈÈÏß0510-66622538 ¡£¡£¡£¡£¡£¡£¡£

ÉÏһƪ£ºÃÀ¹úÐû²¼²úÆ·³ö¿ÚÖ¤ÊéÒªÇó
ÏÂһƪ£ºÕþ²ß½â¶Á | ʯīÎïÏî³ö¿ÚÓÐÄÄЩ¹ÜÖÆÒªÇó £¿£¿£¿£¿£¿£¿£¿£¿
½­ËÕ¿Ú´üÅ£µêAPP-ÖúÁ¦ÌåÓýÈüÊ·þÎñÊý×Ö»¯ ÈÃÈüÊÂÔËÓª¸ü¼òµ¥¹ú¼ÊÎïÁ÷¹É·ÝÓÐÏÞ¹«Ë¾ÊǺ£ÄÚÁìÏȵÄÒ»Ì廯×ÛºÏÎïÁ÷ЧÀÍÉÌ£¬£¬£¬£¬£¬Ö÷Óª£º¹ú¼Ê»õÔËÊðÀí¡¢º£ÄÚÎïÁ÷¡¢¹©Ó¦Á´ÖÎÀí¡¢±£Ë°ÎïÁ÷µÈÓªÒµ ¡£¡£¡£¡£¡£¡£¡£

ÁôÑÔ°å

Ö´·¨ÉùÃ÷

±¾ÍøÕ¾ÓɿڴüÅ£µêAPP-ÖúÁ¦ÌåÓýÈüÊ·þÎñÊý×Ö»¯ ÈÃÈüÊÂÔËÓª¸ü¼òµ¥£¨ÒÔϼò³Æ¡°±¾¹«Ë¾¡±£©ÉèÁ¢£¬£¬£¬£¬£¬×óÓÒÔÚʹÓñ¾ÍøÕ¾Ç°ÇëÎñ±Ø×ÐϸÔĶÁÒÔÏÂÌõÎÄ£¬£¬£¬£¬£¬ÈôÓÐÒÉÎÊÇëºÍ±¾¹«Ë¾ÁªÏµ£¬£¬£¬£¬£¬²»È»½«ÊÓΪÒѳä·ÖÖªÏþ²¢½ÓÊܱ¾ÉùÃ÷ËùÓÐÄÚÈÝ£º 

°æÈ¨ÉùÃ÷

±¾ÍøÕ¾µÄ°æÃæÉè¼Æ¡¢Êý¾Ý¡¢ÐÅÏ¢¡¢Í¼°¸¡¢ÉùÒô¡¢³ÌÐò¼°ÆäËüÏà¹ØÄÚÈݵÄËùÓÐȨ¡¢Öø×÷Ȩ¼°ÆäËüȨÁ¦Óɱ¾¹«Ë¾ÏíÓУ¬£¬£¬£¬£¬´ËÖÖȨÁ¦Êܵ½¡¶ÖлªÈËÃñ¹²ºÍ¹úÃñ·¨µä¡·¡¢¡¶ÖлªÈËÃñ¹²ºÍ¹úÖø×÷Ȩ·¨¡·¼°ÆäËüÖ´·¨¡¢¹æÔò¡¢¹æ·¶ÐÔÖ´·¨Îļþ¼°Ïà¹Ø¹ú¼ÊÌõÔ¼µÄ± £» £»£»£»£»£»£»¤£¬£¬£¬£¬£¬ÈκζÔÉÏÊöȨÁ¦µÄÇÖÕ¼¾ùÓпÉÄܵ¼Ö¼縺ÃñÊ¡¢ÐÐÕþ»òÐÌÊÂÔðÈÎ ¡£¡£¡£¡£¡£¡£¡£ÆäËûýÌå¡¢ÍøÕ¾»òСÎÒ˽¼Ò×ªÔØÊ¹ÓÃʱ²»µÃ¾ÙÐÐÉÌÒµÐÔµÄÔ­°æÔ­Ê½µÄ×ªÔØ£¬£¬£¬£¬£¬Ò಻µÃÍáÇúºÍ¸Ä¶¯±¾ÍøÕ¾ËùÐû²¼µÄÄÚÈÝ ¡£¡£¡£¡£¡£¡£¡£Èç×ªÔØÐë×¢Ã÷ÎÄÕÂȪԴ ¡£¡£¡£¡£¡£¡£¡£

Òþ˽ÉùÃ÷

×ðÖØÓû§Òþ˽ÊDZ¾ÍøÕ¾µÄÒ»Ïî»ùÀ´Ô´Ôò ¡£¡£¡£¡£¡£¡£¡£±¾ÍøÕ¾²»»á¹ûÕæÓû§ÉúÑÄÔÚÍøÕ¾ÉϵķǹûÕæÄÚÈÝ£¬£¬£¬£¬£¬³ý·ÇÓÐÖ´·¨ÔÊÐí¡¢ÒªÇó»òÔÚÒÔÏÂÈýÖÖÇéÐα¬·¢Ê±£¬£¬£¬£¬£¬±¾ÍøÕ¾ÒÔΪ͸¶ÕâЩÄÚÈÝÊÇÐëÒªµÄ£º×ñ´Ó±¾ÍøÕ¾Õýµ±Ð§ÀͳÌÐò £» £»£»£»£»£»£»Ö´ÂÉÀýÔò»®¶¨ÐëҪʱ±ØÐèΪµÚÈý·½ÌṩµÄ £» £»£»£»£»£»£»ÔÚ½ôÆÈÇéÐÎÏ£¬£¬£¬£¬£¬Îª± £» £»£»£»£»£»£»¤ÍøÕ¾ºÍÈ«ÌåÓû§ÀûÒæºÍ¹«ÖÚÇå¾² ¡£¡£¡£¡£¡£¡£¡£

ÃâÔðÉùÃ÷

±¾ÍøÕ¾ÉèÁ¢Ä¿µÄÔÚÓÚÏÈÈݱ¾¹«Ë¾ÓªÒµ¼°Àû±ãÓû§ÅÌÎÊ»ò×Éѯ ¡£¡£¡£¡£¡£¡£¡£

±¾¹«Ë¾²î³Ø±¾ÍøÕ¾ÄÚ¹ØÓÚ±¾¹«Ë¾µÄÈκÎÊý¾ÝµÄ׼ȷÐÔºÍÍêÕûÐÔ×÷×÷ÉùÃ÷£¬£¬£¬£¬£¬Ò಻»á¶Ô±¾ÍøÕ¾ËùÔØÊý¾ÝµÄ¸üеÄ׼ȷÐÔºÍÍêÕûÐÔÈÏÕæ ¡£¡£¡£¡£¡£¡£¡£

±¾ÍøÕ¾¿¯µÇµÄËùÓÐÄÚÈÝ£¬£¬£¬£¬£¬°üÀ¨µ«²»ÏÞÓÚÐÂÎű¨µÀ¡¢ÆäËûµÚÈý·½ÎÄյȣ¬£¬£¬£¬£¬ÊÇΪÁËÀû±ãÓû§Ïà֪Ȥ¹ØÐÅÏ¢£¬£¬£¬£¬£¬ÓйظõÈÄÚÈÝËùÔØÊý¾ÝµÄ׼ȷÐÔ»òÍêÕûÐÔ,±¾¹«Ë¾¸Å²»×÷ÈκÎÉùÃ÷ ¡£¡£¡£¡£¡£¡£¡£

±¾ÍøÕ¾ËùÔØµÄËùÓÐÊý¾Ý½ö¹©²Î¿¼,¶ÔÓÉÓÚʹÓûòÒÀÀµ±¾ÍøÕ¾ËùÔØµÄÈκÎ×ÊÁÏ»òÓйر¾¹«Ë¾ÈκÎ×ÊÁϵÄÒÅ©¶øÖ±½Ó»ò¼ä½ÓÒýÖµÄÈκÎËðʧ±¾¹«Ë¾¸Å²»¸ºÈκÎÖ´·¨ÔðÈÎ ¡£¡£¡£¡£¡£¡£¡£

±¾ÍøÕ¾ÄÚËùÉèµÄÍøÕ¾Á´½ÓÊÇΪÓû§ÌṩÀû±ã£¬£¬£¬£¬£¬¶Ô´ÓÁ´½ÓµÄÍøÕ¾ÊÕµ½µÄÍøÂç´«ËÍ»òÈÎºÎÆäËüÐÎʽµÄ´«Ê䣬£¬£¬£¬£¬±¾ÍøÕ¾²»¼ç¸ºÈκÎÔðÈÎ ¡£¡£¡£¡£¡£¡£¡£ 

±¾ÍøÕ¾Èç×ªÔØÆäËüýÌå×÷Æ·µÄÄ¿µÄÔÚÓÚת´ï¸ü¶àÐÅÏ¢£¬£¬£¬£¬£¬²¢²»´ú±í±¾ÍøÕ¾ÔÞÐíÆä¿´·¨ºÍ¶ÔÆäÕæÊµÐÔÈÏÕæ £» £»£»£»£»£»£»ÆäËûýÌå¡¢ÍøÕ¾»òСÎÒ˽¼Ò×ªÔØÊ¹ÓÃʱ±ØÐè±£´æ±¾Õ¾×¢Ã÷µÄÎÄÕÂȪԴ£¬£¬£¬£¬£¬²¢×Ô×ðÖ´·¨ÔðÈÎ ¡£¡£¡£¡£¡£¡£¡£

ÓÉÓÚ±¾ÍøÕ¾¶øÒýÆðµÄÒ»ÇÐËßËÏ»òÕùÒé¾ùӦʹÓÃÖлªÈËÃñ¹²ºÍ¹úÖ´·¨ ¡£¡£¡£¡£¡£¡£¡£±¾ÍøÕ¾±£´æËæÊ±¸üÕý¡¢Ð޸ĸüб¾ÉùÃ÷µÄȨÁ¦ ¡£¡£¡£¡£¡£¡£¡£


¿Ú´üÅ£µêAPP-ÖúÁ¦ÌåÓýÈüÊ·þÎñÊý×Ö»¯ ÈÃÈüÊÂÔËÓª¸ü¼òµ¥¹ÙÍøÒþ˽Õþ²ß


  • ¸üÐÂÈÕÆÚ£º2021-11-3
  • ÉúЧÈÕÆÚ£º2021-11-3
  • ±¾Òþ˽Õþ²ß½«×ÊÖúÄúÏàʶ£º

£¨1£©ÎªÁ˰ü¹Ü²úÆ·µÄÕý³£ÔËÐУ¬£¬£¬£¬£¬ÊµÏֵǼ¡¢ËÑË÷µÈ½¹µã¹¦Ð§ÒÔ¼°ÆäËû¹¦Ð§£¬£¬£¬£¬£¬ÎÒÃÇ»áÍøÂçÄúµÄ²¿·ÖÐëÒªÐÅÏ¢ £» £»£»£»£»£»£»

£¨2£©ÔÚÄú¾ÙÐеǼ¡¢Ïµ¥»òʹÓûùÓÚµØÀíλÖõÄЧÀÍʱ£¬£¬£¬£¬£¬»ùÓÚÖ´·¨ÒªÇó»òʵÏÖ¹¦Ð§Ëù±ØÐ裬£¬£¬£¬£¬ÎÒÃÇ¿ÉÄÜ»áÍøÂçÐÕÃû¡¢ÁªÂç·½·¨¡¢Í¨Ñ¶Â¼¡¢µØÀíλÖõÈСÎÒ˽¼ÒÃô¸ÐÐÅÏ¢ ¡£¡£¡£¡£¡£¡£¡£ÄúÓÐȨ¾Ü¾øÏòÎÒÃÇÌṩÕâЩÐÅÏ¢£¬£¬£¬£¬£¬»òÕß³·»ØÄú¶ÔÕâЩÐÅÏ¢µÄÊÚȨÔÞ³É ¡£¡£¡£¡£¡£¡£¡£ÇëÄúÏàʶ£¬£¬£¬£¬£¬¾Ü¾ø»ò³·»ØÊÚȨÔ޳ɣ¬£¬£¬£¬£¬½«µ¼ÖÂÄúÎÞ·¨Ê¹ÓÃÏà¹ØµÄÌØ¶¨¹¦Ð§ £» £»£»£»£»£»£»

£¨3£©ÎÒÃǻὫÔÚ¾³ÄÚÔËÓªÀú³ÌÖÐÍøÂçºÍ±¬·¢µÄÄúµÄСÎÒ˽¼ÒÐÅÏ¢´æ´¢ÓÚÖлªÈËÃñ¹²ºÍ¹ú¾³ÄÚ£¬£¬£¬£¬£¬²¢²»»á½«ÉÏÊöÐÅÏ¢´«ÊäÖÁ¾³Íâ ¡£¡£¡£¡£¡£¡£¡£ÎÒÃǽö»áÔÚΪÌṩ¡°¿Ú´üÅ£µêAPP-ÖúÁ¦ÌåÓýÈüÊ·þÎñÊý×Ö»¯ ÈÃÈüÊÂÔËÓª¸ü¼òµ¥¹ÙÍø¡±¼°Ð§ÀÍ֮ĿµÄËù±ØÐèµÄʱ´úÄÚ±£´æÄúµÄСÎÒ˽¼ÒÐÅÏ¢ £» £»£»£»£»£»£»

£¨4£©ÎÒÃDz»»áÏòµÚÈý·½¹²Ïí¡¢Ìṩ¡¢×ªÈûòÕß´ÓµÚÈý·½»ñÈ¡ÄúµÄСÎÒ˽¼ÒÐÅÏ¢£¬£¬£¬£¬£¬³ý·Ç¾­ÓÉÄúµÄÔÞ³É £» £»£»£»£»£»£»

£¨5£©ÎÒÃǽ«Æð¾¢½ÓÄɺÏÀíµÄÇå¾²²½·¥À´± £» £»£»£»£»£»£»¤ÄúµÄСÎÒ˽¼ÒÐÅÏ¢ ¡£¡£¡£¡£¡£¡£¡£ÌØÊâÖ¸³ö£¬£¬£¬£¬£¬ÎÒÃǽ«½ÓÄÉÐÐÒµÄÚͨÐеķ½·¨¼°¾¡×î´óµÄÉÌÒµÆð¾¢À´± £» £»£»£»£»£»£»¤ÄúСÎÒ˽¼ÒÃô¸ÐÐÅÏ¢µÄÇå¾² £» £»£»£»£»£»£»

¿Ú´üÅ£µêAPP-ÖúÁ¦ÌåÓýÈüÊ·þÎñÊý×Ö»¯ ÈÃÈüÊÂÔËÓª¸ü¼òµ¥£¨ÒÔϼò³Æ¡°ÎÒÃÇ¡±£©Éî֪СÎÒ˽¼ÒÐÅÏ¢¶ÔÄúµÄÖ÷ÒªÐÔ£¬£¬£¬£¬£¬ÎÒÃǽ«Æ¾Ö¤Ö´ÂÉÀýÔòµÄ»®¶¨£¬£¬£¬£¬£¬½ÓÄÉÇå¾²µÄ± £» £»£»£»£»£»£»¤²½·¥£¬£¬£¬£¬£¬± £» £»£»£»£»£»£»¤ÄúµÄСÎÒ˽¼ÒÐÅÏ¢¼°Òþ˽Çå¾² ¡£¡£¡£¡£¡£¡£¡£Òò´Ë£¬£¬£¬£¬£¬ÎÒÃÇÖÆ¶©±¾¡°Òþ˽Õþ²ß¡±²¢ÌØÊâÌáÐÑ£ºÏ£ÍûÄúÔÚʹÓá°¿Ú´üÅ£µêAPP-ÖúÁ¦ÌåÓýÈüÊ·þÎñÊý×Ö»¯ ÈÃÈüÊÂÔËÓª¸ü¼òµ¥¹ÙÍø¡±¼°Ïà¹ØÐ§ÀÍǰ×ÐϸÔĶÁ²¢Ã÷È·±¾Òþ˽Õþ²ß£¬£¬£¬£¬£¬Äú¿ÉÒÔÆ¾Ö¤Ö¸Òý×÷³öÄúµÄÊÊÖÐÑ¡Ôñ ¡£¡£¡£¡£¡£¡£¡£

±¾Òþ˽Õþ²ß½«×ÊÖúÄúÏàʶÒÔÏÂÄÚÈÝ£º

Ò»¡¢ÎÒÃÇÔõÑùÍøÂçºÍʹÓÃСÎÒ˽¼ÒÐÅÏ¢

¶þ¡¢ÎÒÃÇ¶Ô Cookie ºÍͬÀàÊÖÒÕµÄʹÓÃ

Èý¡¢ÎÒÃÇÔõÑù´æ´¢Ð¡ÎÒ˽¼ÒÐÅÏ¢

ËÄ¡¢ÎÒÃÇÔõÑù¹²Ïí¡¢×ªÈᢹûÕæÅû¶СÎÒ˽¼ÒÐÅÏ¢

Îå¡¢ÄúµÄȨÁ¦

Áù¡¢ÎÒÃÇÈçÄÇÀïÖöùͯµÄСÎÒ˽¼ÒÐÅÏ¢

Æß¡¢ÄúµÄСÎÒ˽¼ÒÐÅÏ¢ÔõÑùÔÚÈ«Çò¹æÄ£×ªÒÆ

°Ë¡¢±¾Òþ˽Õþ²ßÔõÑù¸üÐÂ

¾Å¡¢ÔõÑùÁªÏµ¿Ú´üÅ£µêAPP-ÖúÁ¦ÌåÓýÈüÊÂЧÀÍÊý×Ö»¯ ÈÃÈüÊÂÔËÓª¸ü¼òÆÓ

Ò»¡¢ÎÒÃÇÔõÑùÍøÂçºÍʹÓÃСÎÒ˽¼ÒÐÅÏ¢

ÔÚÄúʹÓá°¿Ú´üÅ£µêAPP-ÖúÁ¦ÌåÓýÈüÊ·þÎñÊý×Ö»¯ ÈÃÈüÊÂÔËÓª¸ü¼òµ¥¹ÙÍø¡±¼°Ð§À͵ÄÀú³ÌÖУ¬£¬£¬£¬£¬ÎÒÃǽ«Æ¾Ö¤Õýµ±¡¢Õýµ±¡¢ÐëÒªµÄÔ­Ôò£¬£¬£¬£¬£¬ÍøÂçÐÅÏ¢ ¡£¡£¡£¡£¡£¡£¡£ÎÒÃÇÍøÂç»òÇëÄúÌṩµÄÐÅÏ¢½«ÓÃÓÚ£º

1.°ü¹Ü²úÆ·µÄÕý³ £» £»£»£»£»£»£»ù´¡ÔËÐÐ £» £»£»£»£»£»£»2.ʵÏÖ¸÷ÏЧºÍЧÀÍ £» £»£»£»£»£»£»3.ÓÅ»¯¡¢¸ÄÉÆ²úÆ·ºÍЧÀÍ £» £»£»£»£»£»£»4.°ü¹Ü²úÆ·¡¢Ð§ÀÍÒÔ¼°Óû§Ê¹ÓÃÇå¾² £» £»£»£»£»£»£»5.×ñÕÕÖ´ÂÉÀýÔòÓë¹ú¼Ò±ê×¼µÄ»®¶¨ ¡£¡£¡£¡£¡£¡£¡£

£¨Ò»£©ÎÒÃÇ×Ô¶¯ÍøÂçÓëʹÓõÄСÎÒ˽¼ÒÐÅÏ¢

ÎÒÃÇ»áÆ¾Ö¤ÈçÏ·½·¨ÍøÂçÄúÔÚʹÓÃЧÀÍʱ×Ô¶¯ÌṩµÄ£¬£¬£¬£¬£¬ÒÔ¼°ÄúÔÚʹÓù¦Ð§»ò½ÓÊÜ

ЧÀÍÀú³ÌÖб¬·¢µÄÐÅÏ¢£º

1.°ü¹Ü¡°¿Ú´üÅ£µêAPP-ÖúÁ¦ÌåÓýÈüÊ·þÎñÊý×Ö»¯ ÈÃÈüÊÂÔËÓª¸ü¼òµ¥¹ÙÍø¡±ºÍÏà¹ØÐ§À͵ÄÕý³£ÔËÐÐ

µ±ÄúʹÓá°¿Ú´üÅ£µêAPP-ÖúÁ¦ÌåÓýÈüÊ·þÎñÊý×Ö»¯ ÈÃÈüÊÂÔËÓª¸ü¼òµ¥¹ÙÍø¡±¼°Ïà¹ØÐ§ÀÍʱ£¬£¬£¬£¬£¬ÎªÁ˰ü¹ÜÈí¼þÓëЧÀ͵ÄÕý³£ÔËÐУ¬£¬£¬£¬£¬ÎÒÃÇ»á

ÍøÂçÄúµÄÓ²¼þÐͺš¢²Ù×÷ϵͳ°æ±¾ºÅ¡¢Èí¼þ°æ±¾ºÅ¡¢ÍøÂç½ÓÈë·½·¨¼°ÀàÐÍ¡¢

²Ù×÷ÈÕÖ¾µÈÐÅÏ¢ ¡£¡£¡£¡£¡£¡£¡£ÇëÄúÏàʶ£¬£¬£¬£¬£¬ÕâЩÐÅÏ¢ÊÇÎÒÃÇÌṩЧÀͺͰü¹Ü²úÆ·Õý³£ÔËÐÐËù±Ø

ÐëÍøÂçµÄ»ù±¾ÐÅÏ¢ ¡£¡£¡£¡£¡£¡£¡£

2.µÇ¼¡°¿Ú´üÅ£µêAPP-ÖúÁ¦ÌåÓýÈüÊ·þÎñÊý×Ö»¯ ÈÃÈüÊÂÔËÓª¸ü¼òµ¥¹ÙÍø¡±¼°Ïà¹ØÐ§ÀÍ

£¨1£©µ±ÄúµÇ¼¡°¿Ú´üÅ£µêAPP-ÖúÁ¦ÌåÓýÈüÊ·þÎñÊý×Ö»¯ ÈÃÈüÊÂÔËÓª¸ü¼òµ¥¹ÙÍø¡±¼°Ïà¹ØÐ§ÀÍʱ£¬£¬£¬£¬£¬Äú¿ÉÒÔͨ¹ýÊÖ»úºÅ½¨ÉèÕ˺Å£¬£¬£¬£¬£¬Äú½«

ÎüÊÕµ½ÎÒÃÇ·¢Ë͵ĶÌÐÅÑéÖ¤Â룬£¬£¬£¬£¬¿Ú´üÅ£µêAPP-ÖúÁ¦ÌåÓýÈüÊ·þÎñÊý×Ö»¯ ÈÃÈüÊÂÔËÓª¸ü¼òµ¥¹ÙÍø½«Í¨¹ý¸Ã¶ÌÐÅÑéÖ¤ÂëÀ´ÑéÖ¤ÄúµÄÉí·ÝÊÇ·ñÓÐÓà ¡£¡£¡£¡£¡£¡£¡£

£¨2£©ÎªÁËÌṩÄúʹÓá°¿Ú´üÅ£µêAPP-ÖúÁ¦ÌåÓýÈüÊ·þÎñÊý×Ö»¯ ÈÃÈüÊÂÔËÓª¸ü¼òµ¥¹ÙÍø¡±¼°Ïà¹ØÐ§À͵ÄÇå¾²ÐÔ£¬£¬£¬£¬£¬È·±£²Ù×÷ÇéÐÎÇå¾²Óëʶ±ðÕ˺ÅÇ徲״̬£¬£¬£¬£¬£¬¸üºÃµØ± £» £»£»£»£»£»£»¤Äú»òÕ߯äËûÓû§»ò¹«ÖÚµÄÈËÉí¹¤ÒµÇå¾²ÃâÔâË𺦣¬£¬£¬£¬£¬Äú¿ÉÒÔÑ¡ÔñÏòÎÒÃÇÌṩÕÕÆ¬¡¢êdzơ¢ÐÕÃû¡¢Éí·ÝÖ¤»òÕ߯äËûÉí·Ý֤ʵ¡¢ÐÔ±ð¡¢ÄêËê¡¢ÐÐÒµ¡¢¹«Ë¾¡¢Ö°Òµ¡¢¸öÐÔÊðÃû ¡£¡£¡£¡£¡£¡£¡£ÎÒÃÇ¿ÉÄÜʹÓûòÕûºÏÄúËùÌṩµÄÉÏÊöÐÅÏ¢£¬£¬£¬£¬£¬ÇÒ¾­ÄúÊÚȨºóÎÒÃÇ¿ÉÒÔÏòÆäËûµÚÈý·½»ñÈ¡ÄúµÄÕ÷ÐÅÐÅÏ¢¡¢Ö°ÒµÐÅÏ¢£¬£¬£¬£¬£¬½è´ËÀ´×ÛºÏÅжÏÄúÕË»§¼°ÉúÒâΣº¦¡¢¾ÙÐÐÉí·ÝÑéÖ¤¡¢¼à²â¼°·¶·¶Çå¾²ÊÂÎñµÈ ¡£¡£¡£¡£¡£¡£¡£Äú¿ÉÒÔÔÚСÎÒ˽¼ÒÕË»§×ÊÁÏÖÐÑ¡ÔñÊÇ·ñÌîдÉÏÊöÐÅÏ¢ £» £»£»£»£»£»£»ÈçÄúÌṩÉÏÊöÐÅÏ¢£¬£¬£¬£¬£¬¿ÉÄÜ¿ÉÒÔÌáÉý¡°¿Ú´üÅ£µêAPP-ÖúÁ¦ÌåÓýÈüÊ·þÎñÊý×Ö»¯ ÈÃÈüÊÂÔËÓª¸ü¼òµ¥¹ÙÍø¡±ÐÅÏ¢ÁýÂçµÄÀÖ³ÉÂÊ£¬£¬£¬£¬£¬ÈçÄú¾Ü¾øÌṩÉÏÊöÐÅÏ¢£¬£¬£¬£¬£¬¿ÉÄܻήµÍÐÅÏ¢ÁýÂçµÄÀÖ³ÉÂÊ ¡£¡£¡£¡£¡£¡£¡£

3.ΪÄúÌṩËÑË÷ЧÀÍ

ÄúʹÓá°¿Ú´üÅ£µêAPP-ÖúÁ¦ÌåÓýÈüÊ·þÎñÊý×Ö»¯ ÈÃÈüÊÂÔËÓª¸ü¼òµ¥¹ÙÍø¡±µÄËÑË÷ЧÀÍʱ£¬£¬£¬£¬£¬ÎÒÃÇ»áÍøÂçÄúµÄËÑË÷Òªº¦×ÖÐÅÏ¢¡¢ÈÕÖ¾¼Í¼µÈ ¡£¡£¡£¡£¡£¡£¡£ÎªÁËÌṩ¸ßЧµÄËÑË÷ЧÀÍ£¬£¬£¬£¬£¬²¿·ÖǰÊöÐÅÏ¢»áÔÝʱ´æ´¢ÔÚÄúµÄÍâµØ´æ´¢×°±¸Ö®ÖУ¬£¬£¬£¬£¬²¢¿ÉÏòÄúչʾËÑË÷Ч¹ûÄÚÈÝ¡¢ËÑË÷ÀúÊ·¼Í¼ ¡£¡£¡£¡£¡£¡£¡£

4.¿ªÕ¹ÓªÏúÔ˶¯

µ±ÄúÑ¡Ôñ¼ÓÈëÎÒÃǾÙÐеÄÓйØÓªÏúÔ˶¯Ê±£¬£¬£¬£¬£¬Æ¾Ö¤Ô˶¯ÐèÒªÄú¿ÉÌṩÐÕÃû¡¢ÕÕÆ¬¡¢

Éí·ÝÖ¤ÐÅÏ¢¡¢Í¨Ñ¶µØµã¡¢ÁªÏµ·½·¨¡¢ÒøÐп¨ºÅµÈÐÅÏ¢ ¡£¡£¡£¡£¡£¡£¡£ÕâЩÐÅÏ¢¿ÉÒÔ×ÊÖúÎÒÃǶÔÔ˶¯Ð§¹û¾ÙÐй«Ê¾£¬£¬£¬£¬£¬¶ÔÔ˶¯¾ÙÐкóÐøÐû´«£¬£¬£¬£¬£¬ÓëÄúÈ¡µÃÁªÏµ£¨ÈçÄúµÄСÎÒ˽¼Òµç»°ºÅÂë»á±»ÓÃÓÚ·¢ËÍÔ¼ÇëÓû§¡¢·ÖÏí¶ÌÐŵÈÓªÏúÔ˶¯ÖУ©£¬£¬£¬£¬£¬ÏòÄú·¢·ÅÀñÎï»òתÕË£¬£¬£¬£¬£¬ÈôÊÇÄú¾Ü¾øÌṩÕâЩÐÅÏ¢£¬£¬£¬£¬£¬¿ÉÄܵ¼ÖÂÎÞ·¨¼ÓÈëÏìÓ¦Ô˶¯£¬£¬£¬£¬£¬»òÎÞ·¨ÊÕµ½ÀñÎתÕË ¡£¡£¡£¡£¡£¡£¡£

5.°ü¹Ü²úÆ·¡¢Ð§Àͼ°Óû§Ê¹ÓÃÇå¾²

ΪÁË¿ªÕ¹Êý¾ÝÆÊÎöºÍ¸üºÃ¸ÄÉÆ¡°¿Ú´üÅ£µêAPP-ÖúÁ¦ÌåÓýÈüÊ·þÎñÊý×Ö»¯ ÈÃÈüÊÂÔËÓª¸ü¼òµ¥¹ÙÍø¡±µÄЧÀÍ£¬£¬£¬£¬£¬ÎÒÃÇ»áÍøÂçÄúµÄÈÕÖ¾ÐÅÏ¢£¬£¬£¬£¬£¬°üÀ¨¼ìË÷ÄÚÈÝ¡¢IPµØµã¡¢×°±¸ÐÅÏ¢£¨°üÀ¨×°±¸Ðͺš¢×°±¸Ê¶±ðÂë¡¢²Ù×÷ϵͳ¡¢ÏµÍ³ÓïÑÔ¡¢Çø·ÖÂÊ¡¢µçÐÅÔËÓªÉÌ¡¢SIM¹éÊôµØ£©£¬£¬£¬£¬£¬ÒÔ¼°Ê¹ÓÃÈí¼þ¼°Ïà¹ØÐ§ÀÍµÄÆµÂÊ¡¢Íß½âÊý¾Ý¡¢×ÜÌå×°Öá¢Ê¹ÓÃÇéÐΡ¢ÐÔÄÜÊý¾ÝµÈÐÅÏ¢£¬£¬£¬£¬£¬×ö³öÌØÕ÷Ä£×Ó²¢¾ÙÐÐÓû§»­Ïñ£¬£¬£¬£¬£¬ÒÔΪÄúÌṩԽ·¢¸öÐÔ»¯¡¢±ã½ÝµÄЧÀÍ ¡£¡£¡£¡£¡£¡£¡£ÎÒÃÇ»áʹÓÃä¯ÀÀÆ÷ÍøÂç´æ´¢»úÖÆºÍÓ¦ÓóÌÐòÊý¾Ý»º´æ£¬£¬£¬£¬£¬ÔÚÄúµÄ×°±¸ÉÏÍøÂçÐÅÏ¢²¢¾ÙÐÐÍâµØ´æ´¢ ¡£¡£¡£¡£¡£¡£¡£

£¨¶þ£©ÍøÂ硢ʹÓÃСÎÒ˽¼ÒÐÅϢĿµÄ±ä»»µÄ´¦Öóͷ£

ÇëÄúÏàʶ£¬£¬£¬£¬£¬Ëæ×ÅÎÒÃÇÓªÒµµÄÉú³¤£¬£¬£¬£¬£¬¿ÉÄÜ»á¶Ô¡°¿Ú´üÅ£µêAPP-ÖúÁ¦ÌåÓýÈüÊ·þÎñÊý×Ö»¯ ÈÃÈüÊÂÔËÓª¸ü¼òµ¥¹ÙÍø¡±µÄ¹¦Ð§ºÍÌṩµÄЧÀÍÓÐËùµ÷½âת±ä ¡£¡£¡£¡£¡£¡£¡£Ô­ÔòÉÏ£¬£¬£¬£¬£¬µ±Ð¹¦Ð§»òЧÀÍÓëµÇ¼¡¢Ïµ¥¡¢ËÑË÷¡¢³äÖµµÈ³¡¾°Ïà

¹ØÊ±£¬£¬£¬£¬£¬ÍøÂçÓëʹÓõÄСÎÒ˽¼ÒÐÅÏ¢½«ÓëÔ­´¦Öóͷ£Ä¿µÄ¾ßÓÐÖ±½Ó»òºÏÀí¹ØÁª ¡£¡£¡£¡£¡£¡£¡£ÔÚÓëÔ­´¦Öóͷ£Ä¿µÄÎÞÖ±½Ó»òºÏÀí¹ØÁªµÄ³¡¾°Ï£¬£¬£¬£¬£¬ÎÒÃÇÍøÂ硢ʹÓÃÄúµÄСÎÒ˽¼ÒÐÅÏ¢£¬£¬£¬£¬£¬»áͨ¹ýÒ³ÃæÌáÐÑ¡¢½»»¥Á÷³Ì¡¢ÍøÕ¾Í¨¸æ¡¢ÁíÐÐÇ©ÊðЭÒéµÈ·½·¨ÁíÐÐÏòÄú˵Ã÷ÐÅÏ¢ÍøÂçµÄÄÚÈÝ¡¢¹æÄ£ºÍÄ¿µÄ£¬£¬£¬£¬£¬ÒÔÕ÷µÃÄúµÄÔÞ³É ¡£¡£¡£¡£¡£¡£¡£

£¨Èý£©ÒÀ·¨¿íÃâÕ÷µÃÔÞ³ÉÍøÂçºÍʹÓõÄСÎÒ˽¼ÒÐÅÏ¢

ÇëÄúÃ÷È·£¬£¬£¬£¬£¬Æ¾Ö¤Ïà¹ØÖ´ÂÉÀýÔò¼°¹ú¼Ò±ê×¼£¬£¬£¬£¬£¬ÒÔÏÂÇéÐÎÖУ¬£¬£¬£¬£¬ÎÒÃÇ¿ÉÄܻṲÏí¡¢×ªÈᢹûÕæÅû¶СÎÒ˽¼ÒÐÅÏ¢ÎÞÐèÊÂÏÈÕ÷µÃСÎÒ˽¼ÒÐÅÏ¢Ö÷ÌåµÄÊÚȨÔ޳ɣº

£¨1£©Óë¹ú¼ÒÇå¾²¡¢¹ú·ÀÇå¾²Ö±½ÓÏà¹ØµÄ £» £»£»£»£»£»£»

£¨2£©Ó빫¹²Çå¾²¡¢¹«¹²ÎÀÉú¡¢ÖØÖÁ¹«¹²ÀûÒæÖ±½ÓÏà¹ØµÄ £» £»£»£»£»£»£»

£¨3£©Óë·¸·¨Õì²é¡¢ÆðËß¡¢ÉóѶºÍѶ¶ÏÖ´ÐеÈÖ±½ÓÏà¹ØµÄ £» £»£»£»£»£»£»

£¨4£©³öÓÚά»¤Ð¡ÎÒ˽¼ÒÐÅÏ¢Ö÷Ìå»òÆäËûСÎÒ˽¼ÒµÄÉúÃü¡¢¹¤ÒµµÈÖØ´óÕýµ±È¨Ò浫ÓÖºÜÄÑ»ñµÃ×Ô¼ºÔÞ³ÉµÄ £» £»£»£»£»£»£»

£¨5£©ËùÍøÂçµÄÄúµÄСÎÒ˽¼ÒÐÅÏ¢ÊÇÄú×ÔÐÐÏòÉç»á¹«ÖÚ¹ûÕæµÄ £» £»£»£»£»£»£»

£¨6£©´ÓÕýµ±¹ûÕæÅû¶µÄÐÅÏ¢ÖÐÍøÂçµÄÄúµÄСÎÒ˽¼ÒÐÅÏ¢µÄ£¬£¬£¬£¬£¬ÈçÕýµ±µÄÐÂÎű¨µÀ¡¢Õþ¸®ÐÅÏ¢¹ûÕæµÈÇþµÀ £» £»£»£»£»£»£»

£¨7£©Æ¾Ö¤ÄúµÄÒªÇóÇ©Êð»òÍÆÐÐÌõÔ¼Ëù±ØÐèµÄ £» £»£»£»£»£»£»

£¨8£©ÓÃÓÚά»¤¡°¿Ú´üÅ£µêAPP-ÖúÁ¦ÌåÓýÈüÊ·þÎñÊý×Ö»¯ ÈÃÈüÊÂÔËÓª¸ü¼òµ¥¹ÙÍø¡±Èí¼þ¼°Ïà¹ØÐ§À͵ÄÇå¾²ÎȹÌÔËÐÐËù±ØÐèµÄ£¬£¬£¬£¬£¬ÀýÈç·¢Ã÷¡¢´¦Öóͷ£¡°¿Ú´üÅ£µêAPP-ÖúÁ¦ÌåÓýÈüÊ·þÎñÊý×Ö»¯ ÈÃÈüÊÂÔËÓª¸ü¼òµ¥¹ÙÍø¡±Èí¼þ¼°Ïà¹ØÐ§À͵ĹÊÕÏ £» £»£»£»£»£»£»

£¨9£©ÎªÕýµ±µÄÐÂÎű¨µÀËù±ØÐèµÄ £» £»£»£»£»£»£»

£¨10£©Ñ§ÊõÑо¿»ú¹¹»ùÓÚ¹«¹²ÀûÒæ¿ªÕ¹Í³¼Æ»òѧÊõÑо¿ËùÐëÒª£¬£¬£¬£¬£¬ÇÒ¶ÔÍâÌṩѧÊõÑо¿»òÐÎòµÄЧ¹ûʱ£¬£¬£¬£¬£¬¶ÔЧ¹ûÖÐËù°üÀ¨µÄСÎÒ˽¼ÒÐÅÏ¢¾ÙÐÐÈ¥±êʶ»¯´¦Öóͷ£µÄ £» £»£»£»£»£»£»

£¨11£©ÓëÎÒÃÇÍÆÐÐÖ´ÂÉÀýÔò»®¶¨µÄÒåÎñÏà¹ØµÄ £» £»£»£»£»£»£»

£¨12£©Ö´ÂÉÀýÔò»®¶¨µÄÆäËûÇéÐÎ ¡£¡£¡£¡£¡£¡£¡£

ÌØÊâÌáÐÑÄú×¢ÖØ£¬£¬£¬£¬£¬ÈçÐÅÏ¢ÎÞ·¨µ¥¶À»òÍŽáÆäËûÐÅϢʶ±ðµ½ÄúµÄСÎÒ˽¼ÒÉí·Ý£¬£¬£¬£¬£¬Æä²»ÊôÓÚÖ´·¨ÒâÒåÉÏÄúµÄСÎÒ˽¼ÒÐÅÏ¢ £» £»£»£»£»£»£»µ±ÄúµÄÐÅÏ¢¿ÉÒÔµ¥¶À»òÍŽáÆäËûÐÅϢʶ±ðµ½ÄúµÄСÎÒ˽¼ÒÉí·Ýʱ»òÎÒÃǽ«ÎÞ·¨ÓëÈκÎÌØ¶¨Ð¡ÎÒ˽¼ÒÐÅÏ¢½¨ÉèÁªÏµµÄÊý¾ÝÓëÆäËûÄúµÄСÎÒ˽¼ÒÐÅϢ͎áʹÓÃʱ£¬£¬£¬£¬£¬ÕâЩÐÅÏ¢ÔÚÍŽáʹÓÃʱ´ú£¬£¬£¬£¬£¬½«×÷ΪÄúµÄСÎÒ˽¼ÒÐÅϢƾ֤±¾Òþ˽Õþ²ß´¦Öóͷ£Óë± £» £»£»£»£»£»£»¤ ¡£¡£¡£¡£¡£¡£¡£

¶þ¡¢¶Ô Cookie ºÍͬÀàÊÖÒÕµÄʹÓÃ

£¨Ò»£©Cookie ºÍͬÀàÊÖÒÕÊÇ»¥ÁªÍøÖеÄͨÓó£ÓÃÊÖÒÕ ¡£¡£¡£¡£¡£¡£¡£µ±ÄúʹÓá°¿Ú´üÅ£µêAPP-ÖúÁ¦ÌåÓýÈüÊ·þÎñÊý×Ö»¯ ÈÃÈüÊÂÔËÓª¸ü¼òµ¥¹ÙÍø¡±¼°Ïà¹ØÐ§ÀÍʱ£¬£¬£¬£¬£¬ÎÒÃÇ¿ÉÄÜ»áʹÓÃÏà¹ØÊÖÒÕÏòÄúµÄ×°±¸·¢ËÍÒ»¸ö»ò¶à¸ö Cookie »òÄäÃû±êʶ·û£¬£¬£¬£¬£¬ÒÔÍøÂçºÍ´æ´¢Äú»á¼û¡¢Ê¹Óñ¾²úƷʱµÄÐÅÏ¢£¬£¬£¬£¬£¬½øÒ»²½ÏàʶÄúµÄÆ«ºÃ£¬£¬£¬£¬£¬¾ÙÐÐ×Éѯ»òÊý¾ÝÆÊÎö£¬£¬£¬£¬£¬¸ÄÉÆ²úƷЧÀͼ´Óû§ÌåÑ飬£¬£¬£¬£¬»òʵʱ·¢Ã÷²¢Ìá·ÀÇ徲Σº¦£¬£¬£¬£¬£¬ÎªÄúÌṩ¸üºÃµÄЧÀÍ ¡£¡£¡£¡£¡£¡£¡£ÎÒÃÇʹÓà Cookie ºÍͬÀàÊÖÒÕÖ÷ҪΪÁËʵÏÖÒÔϹ¦Ð§»òЧÀÍ£º

1.°ü¹Ü²úÆ·ÓëЧÀ͵ÄÇå¾²¡¢¸ßЧÔËת

ÎÒÃÇ¿ÉÄÜ»áÉèÖÃÈÏÖ¤Óë°ü¹ÜÇå¾²Ð﵀ cookie »òÄäÃû±êʶ·û£¬£¬£¬£¬£¬Ê¹ÎÒÃÇÈ·ÈÏÄúÊÇ·ñÇå¾²µÇ¼ЧÀÍ£¬£¬£¬£¬£¬»òÕßÊÇ·ñÓöµ½µÁÓá¢Ú²Æ­µÈ²»·¨ÐÐΪ ¡£¡£¡£¡£¡£¡£¡£ÕâЩÊÖÒÕ»¹»á×ÊÖúÎÒÃÇË¢ÐÂЧÀÍЧÂÊ£¬£¬£¬£¬£¬ÌáÉýµÇ¼ºÍÏìÓ¦ËÙÂÊ ¡£¡£¡£¡£¡£¡£¡£

2.×ÊÖúÄú»ñµÃ¸üÇáËɵĻá¼ûÌåÑé

ʹÓôËÀàÊÖÒÕ¿ÉÒÔ×ÊÖúÄúÊ¡È¥ÖØ¸´ÄúÌîдСÎÒ˽¼ÒÐÅÏ¢¡¢ÊäÈëËÑË÷ÄÚÈݵİ취ºÍÁ÷³Ì£¨ÀýÈ磺¼Í¼ËÑË÷ÀúÊ·£© ¡£¡£¡£¡£¡£¡£¡£

£¨¶þ£©ÎÒÃÇÆ½Ì¨ÉÏ»¹¿ÉÄܰüÀ¨Ò»Ð©µç×ÓͼÏñ£¨ÒÔϼò³Æ\"µ¥ÏñËØGIFÎļþ\"»ò\"ÍøÂçBeacon\"£©£¬£¬£¬£¬£¬Ê¹ÓÃÍøÂçBeacon¿ÉÒÔÅÌËãä¯ÀÀÍøÒ³µÄÓû§»ò»á¼ûijЩCookie,ÎÒÃÇ»áͨ¹ýÍøÂçBeaconÍøÂçÄúä¯ÀÀÍøÒ³Ô˶¯µÄÐÅÏ¢£¬£¬£¬£¬£¬ÀýÈ磺InternetЭÒé(IP)µØµã£¬£¬£¬£¬£¬ä¯ÀÀÆ÷ÀàÐÍ£¬£¬£¬£¬£¬InternetЧÀÍÌṩÉÌ£¨ISP£©£¬£¬£¬£¬£¬²Î¿¼/Í˳öÒ³Ãæ£¬£¬£¬£¬£¬²Ù×÷ϵͳ£¬£¬£¬£¬£¬ÈÕÆÚ/ʱ¼ä´Á£¬£¬£¬£¬£¬ºÍµã»÷Êý¾ÝÁ÷µÈ ¡£¡£¡£¡£¡£¡£¡£

Èý¡¢ÎÒÃÇÔõÑù´æ´¢Ð¡ÎÒ˽¼ÒÐÅÏ¢

£¨Ò»£©ÐÅÏ¢´æ´¢µÄËùÔÚ

ÎÒÃÇ×ñÕÕÖ´ÂÉÀýÔòµÄ»®¶¨£¬£¬£¬£¬£¬½«ÔÚ¾³ÄÚÔËÓªÀú³ÌÖÐÍøÂçºÍ±¬·¢µÄÄúµÄСÎÒ˽¼ÒÐÅÏ¢´æ´¢ÓÚÖлªÈËÃñ¹²ºÍ¹ú¾³ÄÚ ¡£¡£¡£¡£¡£¡£¡£ÏÖÔÚ£¬£¬£¬£¬£¬ÎÒÃDz»»á½«ÉÏÊöÐÅÏ¢´«ÊäÖÁ¾³Í⣬£¬£¬£¬£¬ÈôÊÇÎÒÃÇÏò¾³Íâ´«Ê䣬£¬£¬£¬£¬ÎÒÃǽ«»á×ñÕÕÖ´ÂÉÀýÔòµÄ»®¶¨£¬£¬£¬£¬£¬Õ÷ÇóÄúµÄ×ÔÖ÷Ñ¡ÔñÔÞ³É ¡£¡£¡£¡£¡£¡£¡£

£¨¶þ£©´æ´¢ÏÞÆÚ

ÎÒÃǽöÔÚΪÌṩ¡°¿Ú´üÅ£µêAPP-ÖúÁ¦ÌåÓýÈüÊ·þÎñÊý×Ö»¯ ÈÃÈüÊÂÔËÓª¸ü¼òµ¥¹ÙÍø¡±¼°Ð§ÀÍ֮ĿµÄËù±ØÐèµÄʱ´úÄÚ±£´æÄúµÄСÎÒ˽¼ÒÐÅÏ¢£¬£¬£¬£¬£¬Áè¼ÝÐëÒªÏÞÆÚºó£¬£¬£¬£¬£¬ÎÒÃǽ«¶ÔÄúµÄСÎÒ˽¼ÒÐÅÏ¢¾ÙÐÐɾ³ý»òÄäÃû»¯´¦Öóͷ££¬£¬£¬£¬£¬µ«Ö´ÂÉÀýÔòÉÐÓл®¶¨µÄ³ýÍâ ¡£¡£¡£¡£¡£¡£¡£

ËÄ¡¢ÎÒÃÇÔõÑù¹²Ïí¡¢×ªÈᢹûÕæÅû¶СÎÒ˽¼ÒÐÅÏ¢

£¨Ò»£©³ýÒÔÏÂÇéÐÎÍ⣬£¬£¬£¬£¬ÎÒÃDz»»áÏòÆäËûÈ˹²ÏíÄúµÄСÎÒ˽¼ÒÐÅÏ¢£º

1.ÔÚ»ñÈ¡Ã÷È·ÔÞ³ÉÇéÐÎÏµĹ²Ïí£º»ñµÃÄúµÄÃ÷È·Ô޳ɺ󣬣¬£¬£¬£¬¡°¿Ú´üÅ£µêAPP-ÖúÁ¦ÌåÓýÈüÊ·þÎñÊý×Ö»¯ ÈÃÈüÊÂÔËÓª¸ü¼òµ¥¹ÙÍø¡±»áÏòÄúÖ¸¶¨µÄµÚÈý·½¹²ÏíÄúÊÚȨ¹æÄ£ÄÚµÄÐÅÏ¢ ¡£¡£¡£¡£¡£¡£¡£

2.ÔÚ·¨¶¨ÇéÐÎÏµĹ²Ïí£º¡°¿Ú´üÅ£µêAPP-ÖúÁ¦ÌåÓýÈüÊ·þÎñÊý×Ö»¯ ÈÃÈüÊÂÔËÓª¸ü¼òµ¥¹ÙÍø¡±¿ÉÄÜ»áÆ¾Ö¤Ö´ÂÉÀýÔòµÄ»®¶¨¡¢ËßËÏÕùÒé½â¾öµÄÐèÒª£¬£¬£¬£¬£¬»òƾ֤ÐÐÕþ¡¢Ë¾·¨»ú¹ØÒÀ·¨Ìá³öµÄÒªÇ󣬣¬£¬£¬£¬¶ÔÍâ¹²ÏíÄúµÄСÎÒ˽¼ÒÐÅÏ¢ ¡£¡£¡£¡£¡£¡£¡£

3.¹²Ïí¸ø¡°¿Ú´üÅ£µêAPP-ÖúÁ¦ÌåÓýÈüÊ·þÎñÊý×Ö»¯ ÈÃÈüÊÂÔËÓª¸ü¼òµ¥¹ÙÍø¡±µÄ¹ØÁª¹«Ë¾£ºÄúµÄÐÅÏ¢¿ÉÄÜ»áÔÚ¡°¿Ú´üÅ£µêAPP-ÖúÁ¦ÌåÓýÈüÊ·þÎñÊý×Ö»¯ ÈÃÈüÊÂÔËÓª¸ü¼òµ¥¹ÙÍø¡±µÄ¹ØÁª¹«Ë¾ÄÚ¹²Ïí ¡£¡£¡£¡£¡£¡£¡£ÀýÈ磬£¬£¬£¬£¬¹ØÓÚʹÓÃͳһÌ×ÕË»§ÏµÍ³µÄÓªÒµ£¬£¬£¬£¬£¬ÎÒÃÇ»áÔÚ¹ØÁª¹«Ë¾ÄÚ¹²ÏíÄúµÄÕË»§ÐÅÏ¢£¨ÕË»§¡¢ÃÜÂë¡¢êdzƼ°ÆäËûÓû§»ù´¡×ÊÁÏ£© £» £»£»£»£»£»£»³öÓÚά»¤Æ½Ì¨ÖÈÐò¡¢± £» £»£»£»£»£»£»¤Æ¾Ìõ»òÆäËûÓû§Õýµ±È¨Á¦µÄÐèÒª£¬£¬£¬£¬£¬ÎÒÃÇ»áÔÚ¹ØÁª¹«Ë¾ÄÚ¹²ÏíÄúÎ¥·¨¡¢Î¥Ô¼¡¢Î¥·´Æ½Ì¨¹æÔòµÄÐÐΪ ¡£¡£¡£¡£¡£¡£¡£ÎÒÃÇÖ»»á¹²ÏíÐëÒªµÄСÎÒ˽¼ÒÐÅÏ¢£¬£¬£¬£¬£¬ÇÒÊܱ¾Òþ˽Õþ²ßÖÐËùÉùÃ÷Ä¿µÄµÄÔ¼Êø£¬£¬£¬£¬£¬ÈôÊÇÎÒÃǹ²ÏíÄúµÄСÎÒ˽¼ÒÃô¸ÐÐÅÏ¢»ò¹ØÁª¹«Ë¾¸Ä±äСÎÒ˽¼ÒÐÅÏ¢µÄʹÓü°´¦Öóͷ£Ä¿µÄ£¬£¬£¬£¬£¬ÎÒÃÇ»áÔÙ´ÎÖ¤µÄÄúµÄÊÚȨÔÞ³É ¡£¡£¡£¡£¡£¡£¡£

4.¹²Ïí¸øÓªÒµÏàÖúͬ°é£º¡°¿Ú´üÅ£µêAPP-ÖúÁ¦ÌåÓýÈüÊ·þÎñÊý×Ö»¯ ÈÃÈüÊÂÔËÓª¸ü¼òµ¥¹ÙÍø¡±¿ÉÄÜ»áÏòÏàÖúͬ°éÆ·¼¶Èý·½¹²ÏíÄúµÄСÎÒ˽¼ÒÐÅÏ¢£¬£¬£¬£¬£¬ÒÔ°ü¹ÜΪÄúÌṩµÄЧÀÍ˳ËìÍê³É ¡£¡£¡£¡£¡£¡£¡£µ«ÎÒÃǽö»á³öÓÚÕýµ±¡¢Õýµ±¡¢ÐëÒª¡¢Ìض¨¡¢Ã÷È·µÄÄ¿µÄ¹²ÏíÄúµÄСÎÒ˽¼ÒÐÅÏ¢£¬£¬£¬£¬£¬²¢ÇÒÖ»»á¹²ÏíÌṩЧÀÍËùÐëÒªµÄСÎÒ˽¼ÒÐÅÏ¢ ¡£¡£¡£¡£¡£¡£¡£¿Ú´üÅ£µêAPP-ÖúÁ¦ÌåÓýÈüÊÂЧÀÍÊý×Ö»¯ ÈÃÈüÊÂÔËÓª¸ü¼òÆÓÏàÖúͬ°é°üÀ¨£º

£¨1£©Äúͨ¹ý¡°¿Ú´üÅ£µêAPP-ÖúÁ¦ÌåÓýÈüÊ·þÎñÊý×Ö»¯ ÈÃÈüÊÂÔËÓª¸ü¼òµ¥¹ÙÍø¡±Æ½Ì¨Ê¹ÓõÚÈý·½Ð§ÀÍʱ£¬£¬£¬£¬£¬ÎÒÃÇ»áÆ¾Ö¤±¾Õþ²ßÁÐÃ÷µÄ¹²ÏíÄÚÈÝÓëÌṩЧÀ͵ĵÚÈý·½¹²ÏíÄúµÄСÎÒ˽¼ÒÐÅÏ¢ ¡£¡£¡£¡£¡£¡£¡£

£¨2£©¹ã¸æ¡¢ÆÊÎöЧÀÍÀàµÄÊÚȨÏàÖúͬ°é ¡£¡£¡£¡£¡£¡£¡£ÎÒÃÇ»áίÍÐÕâЩÏàÖúͬ°é´¦Öóͷ£Óë¹ã¸æÁýÕÖÃæºÍÓÐÓÃÐÔÏà¹ØµÄÐÅÏ¢£¬£¬£¬£¬£¬µ«²»»áÌṩÄúµÄСÎÒ˽¼ÒÉí·ÝÐÅÏ¢£¬£¬£¬£¬£¬»òÕßÎÒÃǽ«ÕâЩÐÅÏ¢¾ÙÐÐÄäÃû»¯´¦Öóͷ££¬£¬£¬£¬£¬ÒÔ±ãËü²»»áʶ±ðÄúСÎÒ˽¼Ò ¡£¡£¡£¡£¡£¡£¡£ÕâÀàÏàÖúͬ°é¿ÉÄܽ«ÉÏÊöÐÅÏ¢ÓëËûÃǺͷ¢»õÇøµÄÆäËûÊý¾ÝÏà͎ᣬ£¬£¬£¬£¬ÒÔÖ´ÐÐÎÒÃÇίÍÐµÄ¹ã¸æÐ§ÀÍ»ò¾öÒ齨Òé ¡£¡£¡£¡£¡£¡£¡£

£¨3£©ÈôÊÇÄúͨ¹ý¡°¿Ú´üÅ£µêAPP-ÖúÁ¦ÌåÓýÈüÊ·þÎñÊý×Ö»¯ ÈÃÈüÊÂÔËÓª¸ü¼òµ¥¹ÙÍø¡±Æ½Ì¨¼ÓÈëµÚÈý·½¾ÙÐлòÕß¡°¿Ú´üÅ£µêAPP-ÖúÁ¦ÌåÓýÈüÊ·þÎñÊý×Ö»¯ ÈÃÈüÊÂÔËÓª¸ü¼òµ¥¹ÙÍø¡±ÓëµÚÈý·½ÍŽá¾ÙÐеÄÓªÏú¡¢ÍƹãÔ˶¯£¬£¬£¬£¬£¬ÎÒÃÇÐèÒªÓëµÚÈý·½¹²ÏíÄúµÄÐÕÃû¡¢Éí·ÝÖ¤ºÅ¡¢ÊÖ»úºÅÂë¡¢ÊÕ»õµØµã¡¢ÒøÐп¨ºÅ»òÕ߯äËûÐëÒªµÄÐÅÏ¢£¬£¬£¬£¬£¬ÒÔÀû±ãµÚÈý·½Í³¼ÆÔ˶¯¼ÓÈëÇéÐΡ¢»ñ½±ÇéÐΣ¬£¬£¬£¬£¬ÎªÄú°ó¶¨Äú»ñÈ¡µÄÓÅ»Ýȯ¡¢·¢·ÅÈ¨Òæ¡¢ÓʼÄÄú»ñÈ¡µÄ½±Æ·µÈ ¡£¡£¡£¡£¡£¡£¡£

£¨4£©¹©Ó¦ÉÌ¡¢Ð§ÀÍÌṩÉÌ»òÆäËûÏàÖúͬ°é ¡£¡£¡£¡£¡£¡£¡£¡°¿Ú´üÅ£µêAPP-ÖúÁ¦ÌåÓýÈüÊ·þÎñÊý×Ö»¯ ÈÃÈüÊÂÔËÓª¸ü¼òµ¥¹ÙÍø¡±¿ÉÄܻὫÄúµÄСÎÒ˽¼ÒÐÅÏ¢¹²Ïí¸øÖ§³ÖÎÒÃǹ¦Ð§µÄµÚÈý·½£¬£¬£¬£¬£¬°üÀ¨ÎªÎÒÃÇÌṩ»ù´¡ÉèÊ©ÊÖÒÕЧÀÍ¡¢ÊµÃûÑé֤ЧÀͼ°ÆäËû°´Éí·ÝÑé֤ЧÀÍ¡¢ÈËÁ³Ê¶±ðЧÀÍ¡¢Ö§¸¶Ð§ÀÍ¡¢Êý¾Ý´¦Öóͷ£Ð§À͵ĵÚÈý·½µÈ ¡£¡£¡£¡£¡£¡£¡£ÎÒÃǹ²ÏíÕâЩÐÅÏ¢µÄÄ¿µÄÊÇΪÁËʵÏÖ²úÆ·¼°Ð§À͵Ĺ¦Ð§£¬£¬£¬£¬£¬ºÃ±ÈÎÒÃÇÐèÒª½«ÄúµÄÐÕÃûºÍÉí·ÝÖ¤ºÅ¹²Ïí¸øÊµÃûÑé֤ЧÀ͹©Ó¦ÉÌ£¬£¬£¬£¬£¬ÒÔ¾ÙÐÐʵÃûÑéÖ¤ £» £»£»£»£»£»£»»òÕßÎÒÃÇÐèÒªÓëÈËÁ³Ê¶±ð¹©Ó¦É̹²ÏíÄúµÄÃæ²¿Ê¶±ðÌØÕ÷¼°ÐÕÃû¡¢Éí·ÝÖ¤ºÅ£¬£¬£¬£¬£¬ÒÔʶ±ðÄúÊÇ·ñ×Ô¼ºÊ¹ÓÃЧÀÍ £» £»£»£»£»£»£»»òÕßÎÒÃÇÐèÒª½«ÄúµÄ¶©µ¥ºÅºÍ¶©µ¥½ð¶îÓëµÚÈý·½Ö§¸¶»ú¹¹¹²ÏíÒÑʵÏÖÆäÈ·ÈÏÄúµÄÖ§¸¶Ö¸Áî²¢Íê³ÉÖ§¸¶µÈ ¡£¡£¡£¡£¡£¡£¡£

ÎÒÃÇ»áÓë¹²ÏíСÎÒ˽¼ÒÐÅÏ¢µÄ¹«Ë¾¡¢×éÖ¯ºÍСÎÒ˽¼ÒÇ©ÊðÑÏ¿áµÄ±£ÃÜЭÒ飬£¬£¬£¬£¬ÒªÇóËûÃÇÑÏ¿áÆ¾Ö¤±¾Õþ²ßÉùÃ÷µÄÄ¿µÄʹÓÃСÎÒ˽¼ÒÐÅÏ¢¼°½ÓÄÉÏà¹ØµÄ±£ÃܺÍÇå¾²²½·¥À´´¦Öóͷ£Ð¡ÎÒ˽¼ÒÐÅÏ¢ ¡£¡£¡£¡£¡£¡£¡£

£¨5£©ÎªÎ¬»¤Óû§Õýµ±È¨Ò棬£¬£¬£¬£¬ÔÚЭÖú´¦Öóͷ£ÓëÄúÓйصÄÉúÒâ¾À·×»òÕùÒéʱ£¬£¬£¬£¬£¬ÎÒÃÇ¿ÉÄÜÏòÄúµÄÉúÒâÏà¶Ô·½»ò±£´æÀûº¦¹ØÏµµÄµÚÈý·½Ìṩ½â¾öÉúÒâ¾À·×»òÕùÒéËù±ØÐèµÄÐÅÏ¢ ¡£¡£¡£¡£¡£¡£¡£

£¨¶þ£©È籬·¢ÊÕ¹º¡¢Í̲¢¡¢ÖØ×éµÈ±ä»»£¬£¬£¬£¬£¬ÎÒÃÇ»áÒªÇó±ä»»ºóµÄÖ÷ÌåÒÀÈ»×ñÊØ±¾Òþ˽Õþ²ßÔ¼¶¨£¬£¬£¬£¬£¬ÍÆÐÐÔ­ÓÐÔðÈμ°ÒåÎñ ¡£¡£¡£¡£¡£¡£¡£Èç±ä»»ºóµÄÖ÷ÌåÐè±ä»»Ð¡ÎÒ˽¼ÒÐÅϢʹÓÃÄ¿µÄ£¬£¬£¬£¬£¬ÎÒÃÇ»áÒªÇóÆäÊÂÏÈ»ñµÃÄúµÄÕÑʾÔÞ³É ¡£¡£¡£¡£¡£¡£¡£¶ÔÄÚ¶øÑÔ£¬£¬£¬£¬£¬ÔÚ֮ǰµÄÊÕ¹º¡¢Í̲¢Ô˶¯ÖУ¬£¬£¬£¬£¬¹ØÓÚ±»ÊÕ¹º¡¢±»Í̲¢¹¤¾ßÖÎÀíµÄÊý¾Ý (°üÀ¨Óû§Êý¾Ý)¾ù½ÓÄÉÓë¡°¿Ú´üÅ£µêAPP-ÖúÁ¦ÌåÓýÈüÊ·þÎñÊý×Ö»¯ ÈÃÈüÊÂÔËÓª¸ü¼òµ¥¹ÙÍø¡±×ÔÓÐÊý¾ÝÏàͬµÄ±ê×¼ºÍ ÒªÇó¾ÙÐд¦Öóͷ£ºÍ± £» £»£»£»£»£»£»¤ ¡£¡£¡£¡£¡£¡£¡£

£¨Èý£©ÎÒÃǽ«×ñÊØÏà¹ØÖ´ÂÉÀýÔò£¬£¬£¬£¬£¬¶ÔÄúµÄСÎÒ˽¼ÒÐÅÏ¢ÓèÒÔ±£ÃÜ ¡£¡£¡£¡£¡£¡£¡£³ý·ÇÊÂÏÈ»ñµÃÄúµÄÃ÷È·Ô޳ɻòÊÚȨ£¬£¬£¬£¬£¬»ò×ñÕÕÖ´·¨»®¶¨Ëù±ØÐèµÄ£¬£¬£¬£¬£¬»òÊÇÈ¥±êʶ»¯/ÄäÃû»¯´¦Öóͷ£ºóµÄÐÅÏ¢£¬£¬£¬£¬£¬ÎÒÃDz»»áÏòµÚÈý·½¹ûÕæÅû¶ÄúµÄСÎÒ˽¼ÒÐÅÏ¢ ¡£¡£¡£¡£¡£¡£¡££¨ËÄ£©ÁíÍ⣬£¬£¬£¬£¬Æ¾Ö¤Ïà¹ØÖ´ÂÉÀýÔò¼°¹ú¼Ò±ê×¼£¬£¬£¬£¬£¬ÒÔÏÂÇéÐÎÖУ¬£¬£¬£¬£¬ÎÒÃÇ¿ÉÄܻṲÏí¡¢×ªÈᢹûÕæÅû¶СÎÒ˽¼ÒÐÅÏ¢ÎÞÐèÊÂÏÈÕ÷µÃСÎÒ˽¼ÒÐÅÏ¢Ö÷ÌåµÄÊÚȨÔ޳ɣº

£¨1£©Óë¹ú¼ÒÇå¾²¡¢¹ú·ÀÇå¾²Ö±½ÓÏà¹ØµÄ £» £»£»£»£»£»£»

£¨2£©Ó빫¹²Çå¾²¡¢¹«¹²ÎÀÉú¡¢ÖØÖÁ¹«¹²ÀûÒæÖ±½ÓÏà¹ØµÄ £» £»£»£»£»£»£»

£¨3£©Óë·¸·¨Õì–Ë¡¢ÆðËß¡¢ÉóѶºÍѶ¶ÏÖ´ÐеÈÖ±½ÓÏà¹ØµÄ £» £»£»£»£»£»£»

£¨4£©³öÓÚά»¤Ð¡ÎÒ˽¼ÒÐÅÏ¢Ö÷Ìå»òÆäËûСÎÒ˽¼ÒµÄÉúÃü¡¢¹¤ÒµµÈÖØ´óÕýµ±È¨Ò浫ÓÖºÜÄÑ»ñµÃ×Ô¼ºÔÞ³ÉµÄ £» £»£»£»£»£»£»

£¨5£©Ð¡ÎÒ˽¼ÒÐÅÏ¢Ö÷Ìå×ÔÐÐÏòÉç»á¹«ÖÚ¹ûÕæµÄСÎÒ˽¼ÒÐÅÏ¢ £» £»£»£»£»£»£»

£¨6£©´ÓÕýµ±¹ûÕæÅû¶µÄÐÅÏ¢ÖÐÍøÂçСÎÒ˽¼ÒÐÅÏ¢µÄ£¬£¬£¬£¬£¬ÈçÕýµ±µÄÐÂÎű¨µÀ¡¢Õþ¸®ÐÅÏ¢¹ûÕæµÈÇþµÀ £» £»£»£»£»£»£»

£¨7£©ÓëÎÒÃÇÍÆÐÐÖ´ÂÉÀýÔò»®¶¨µÄÒåÎñÏà¹ØµÄ ¡£¡£¡£¡£¡£¡£¡£

Îå¡¢ÄúµÄȨÁ¦

ƾ֤ÖйúÏà¹ØµÄÖ´·¨¡¢¹æÔò¡¢±ê×¼£¬£¬£¬£¬£¬ÒÔ¼°ÆäËû¹ú¼Ò¡¢µØÇøµÄͨÐÐ×ö·¨£¬£¬£¬£¬£¬ÎÒÃǰü¹ÜÄú¶Ô×Ô¼ºµÄСÎÒ˽¼ÒÐÅÏ¢ÐÐʹÒÔÏÂȨÁ¦£º

£¨Ò»£©»á¼ûÄúµÄСÎÒ˽¼ÒÐÅÏ¢

ÄúÓÐȨ»á¼ûÄúµÄСÎÒ˽¼ÒÐÅÏ¢£¬£¬£¬£¬£¬Ö´ÂÉÀýÔò»®¶¨µÄÆÆÀýÇéÐγýÍâ ¡£¡£¡£¡£¡£¡£¡£ÈôÊÇÄúÏëÐÐʹÊý¾Ý»á¼ûȨ£¬£¬£¬£¬£¬¿ÉÒÔͨ¹ýÒÔÏ·½·¨×ÔÐлá¼û£º

ÕË»§ÐÅÏ¢£ºÈôÊÇÄúÏ£Íû»á¼û»ò±à¼­ÄúµÄÕË»§ÖеÄСÎÒ˽¼Ò×ÊÁÏÐÅÏ¢¡¢¸ü¸ÄÄúµÄÃÜÂ룬£¬£¬£¬£¬Äú¿ÉÒÔÔÚ¿Ú´üÅ£µêAPP-ÖúÁ¦ÌåÓýÈüÊ·þÎñÊý×Ö»¯ ÈÃÈüÊÂÔËÓª¸ü¼òµ¥¹ÙÍøµÄ¡°Ð¡ÎÒ˽¼ÒÖÐÐÄ¡±¡¢¡°¸ü¶àÉèÖá±ÖоÙÐÐÅÌÎÊ¡¢»á¼û¡¢¸üÕý ¡£¡£¡£¡£¡£¡£¡£

ÈôÊÇÄúÎÞ·¨Í¨¹ýÉÏÊöÁ´½Ó»á¼ûÕâЩСÎÒ˽¼ÒÐÅÏ¢£¬£¬£¬£¬£¬Äú¿ÉÒÔËæÊ±Ê¹ÓÃÖµç¿Í·þµç»°ÎÒÃǽ«ÊµÊ±½â¾öÄúµÄÎÊÌâºÍÐèÇó ¡£¡£¡£¡£¡£¡£¡£

£¨¶þ£©¸üÕýÄúµÄСÎÒ˽¼ÒÐÅÏ¢

µ±Äú·¢Ã÷ÎÒÃÇ´¦Öóͷ£µÄ¹ØÓÚÄúµÄСÎÒ˽¼ÒÐÅÏ¢Óйýʧʱ£¬£¬£¬£¬£¬ÄúÓÐȨҪÇóÎÒÃÇ×ö³ö¸üÕý ¡£¡£¡£¡£¡£¡£¡£Äú¿ÉÒÔͨ¹ýÖµç¿Í·þµç»°Ìá³ö¸üÕýÉêÇë ¡£¡£¡£¡£¡£¡£¡£

£¨Èý£©×¢ÏúÄúµÄÕË»§

ÈôÊÇÄú³öÓÚСÎÒ˽¼ÒÐèÇóҪעÏúÄúµÄ¡°¿Ú´üÅ£µêAPP-ÖúÁ¦ÌåÓýÈüÊ·þÎñÊý×Ö»¯ ÈÃÈüÊÂÔËÓª¸ü¼òµ¥¹ÙÍø¡±ÕË»§²¢²»ÔÙÐèÒª¡°¿Ú´üÅ£µêAPP-ÖúÁ¦ÌåÓýÈüÊ·þÎñÊý×Ö»¯ ÈÃÈüÊÂÔËÓª¸ü¼òµ¥¹ÙÍø¡±ÎªÄúÌṩЧÀÍ£¬£¬£¬£¬£¬Äú¿ÉÒÔ½øÈë¿Í·þÖÐÐĽçÃæÓëÎÒÃÇÁªÏµ»òͨ¹ýÖµç¿Í·þÍŶÓÒªÇó×¢ÏúÕ˺Å£¬£¬£¬£¬£¬ÎÒÃÇ»áÔÚÄú×¢ÏúÕ˺źóʵʱɾ³ýÄúµÄСÎÒ˽¼ÒÐÅÏ¢»ò¶ÔÄúµÄСÎÒ˽¼ÒÐÅÏ¢¾ÙÐÐÄäÃû»¯´¦Öóͷ£ ¡£¡£¡£¡£¡£¡£¡£

£¨ËÄ£©¸Ä±äÄúÊÚȨÔ޳ɵĹæÄ£

ÿ¸öÓªÒµ¹¦Ð§ÐèҪһЩ»ù±¾µÄСÎÒ˽¼ÒÐÅÏ¢²Å»ªµÃÒÔÍê³É£¨¼û±¾Õþ²ß¡°µÚÒ»²¿·Ö¡±£© ¡£¡£¡£¡£¡£¡£¡£¹ØÓÚÌØÊâÍøÂçµÄСÎÒ˽¼ÒÐÅÏ¢µÄÍøÂçºÍʹÓ㬣¬£¬£¬£¬Äú¿ÉÒÔËæÊ±¸øÓè»òÊÕ»ØÄúµÄÊÚȨÔÞ³É ¡£¡£¡£¡£¡£¡£¡£Äú¿ÉÒÔͨ¹ý¹Ø±Õ×°±¸¹¦Ð§µÈ·½·¨¸Ä±äÄúÊÚȨÎÒÃǼÌÐøÍøÂçÐÅÏ¢µÄ¹æÄ£»ò³·»ØÄúµÄÊÚȨ£º

µ±ÄúÊÕ»ØÔ޳ɺ󣬣¬£¬£¬£¬ÎÒÃǽ«²»ÔÙ´¦Öóͷ£ÏìÓ¦µÄСÎÒ˽¼ÒÐÅÏ¢ ¡£¡£¡£¡£¡£¡£¡£µ«ÄúÊÕ»ØÔ޳ɵľöÒ飬£¬£¬£¬£¬²»»áÓ°Ïì´Ëǰ»ùÓÚÄúµÄÊÚȨ¶ø¿ªÕ¹µÄСÎÒ˽¼ÒÐÅÏ¢´¦Öóͷ£ ¡£¡£¡£¡£¡£¡£¡£

£¨Î壩ͶËß¾Ù±¨

Äú¿Éƾ֤ÎÒÃǹ«Ê¾µÄÖÆ¶È¾ÙÐÐͶËß»ò¾Ù±¨ ¡£¡£¡£¡£¡£¡£¡£ÈôÊÇÄúÒÔΪÄúµÄСÎÒ˽¼ÒÐÅϢȨÁ¦¿ÉÄÜÊܵ½Ë𺦣¬£¬£¬£¬£¬»òÕß·¢Ã÷Ëðº¦Ð¡ÎÒ˽¼ÒÐÅϢȨÁ¦µÄÏßË÷£¨ÀýÈ磺ÒÔΪÎÒÃÇÍøÂçÄúµÄСÎÒ˽¼ÒÐÅϢΥ·´Ö´·¨»®¶¨»òÕßË«·½Ô¼¶¨£©£¬£¬£¬£¬£¬Äú¿ÉÒÔ½øÈë¿Í·þÖÐÐĽçÃæ»òÖµç¿Í·þµç»°¡¢ÓëÎÒÃÇÁªÏµ ¡£¡£¡£¡£¡£¡£¡£ÎÒÃǺ˲éºó»áʵʱ·´ÏìÄúµÄͶËßÓë¾Ù±¨ ¡£¡£¡£¡£¡£¡£¡£

£¨Áù£©Ô¼ÊøÐÅϢϵͳ×Ô¶¯¾öÒé

ÔÚijЩӪҵ¹¦Ð§ÖУ¬£¬£¬£¬£¬ÎÒÃÇ¿ÉÄÜÔËÓ÷ÇÈ˹¤×Ô¶¯¾öÒé»úÖÆ×ö³ö¾öÒ飬£¬£¬£¬£¬ÈôÊÇÕâЩ¾öÒéÏÔÖøÓ°ÏìÄúµÄÕýµ±È¨Ò棬£¬£¬£¬£¬ÄúÓÐȨҪÇóÎÒÃÇ×ö³öÚ¹ÊÍ ¡£¡£¡£¡£¡£¡£¡£

¹ØÓÚÄúºÏÀíµÄÇëÇ󣬣¬£¬£¬£¬ÎÒÃÇÔ­ÔòÉϲ»ÊÕÈ¡ÓöÈ£¬£¬£¬£¬£¬µ«¶Ô¶à´ÎÖØ¸´¡¢Áè¼ÝºÏÀíÏ޶ȵÄÇëÇ󣬣¬£¬£¬£¬ÎÒÃǽ«ÊÓÇéÊÕȡһ¶¨±¾Ç®ÓÃ¶È ¡£¡£¡£¡£¡£¡£¡£¹ØÓÚÄÇЩÎÞ¹ÊÖØ¸´¡¢ÐèÒª¹ý¶àÊÖÒÕÊֶΣ¨ÀýÈ磬£¬£¬£¬£¬ÐèÒª¿ª·¢ÐÂϵͳ»ò´Ó»ù´¡ÉϸıäÏÖÐÐÀÏÀý£©¡¢¸øËûÈËÕýµ±È¨Òæ´øÀ´Î£º¦»òÕߺÜÊDz»ÇÐÏÖʵ£¨ÀýÈ磬£¬£¬£¬£¬Éæ¼°±¸·Ý´Å´øÉÏ´æ·ÅµÄÐÅÏ¢£©µÄÇëÇ󣬣¬£¬£¬£¬ÎÒÃÇ¿ÉÄÜ»áÓèÒԾܾø ¡£¡£¡£¡£¡£¡£¡£

ÔÚÒÔÏÂÇéÐÎÖУ¬£¬£¬£¬£¬Æ¾Ö¤Ö´ÂÉÀýÔòÒªÇ󣬣¬£¬£¬£¬ÎÒÃǽ«ÎÞ·¨ÏìÓ¦ÄúµÄÇëÇó£º

1¡¢Óë¹ú¼ÒÇå¾²¡¢¹ú·ÀÇå¾²ÓÐ¹ØµÄ £» £»£»£»£»£»£»

2¡¢Ó빫¹²Çå¾²¡¢¹«¹²ÎÀÉú¡¢ÖØÖÁ¹«¹²ÀûÒæÓÐ¹ØµÄ £» £»£»£»£»£»£»

3¡¢Óë·¸·¨Õì²é¡¢ÆðËߺÍÉóѶµÈÓÐ¹ØµÄ £» £»£»£»£»£»£»

4¡¢Óгä·ÖÖ¤¾ÝÅú×¢Äú±£´æÖ÷¹Û¶ñÒâ»òÀÄÓÃȨÁ¦µÄ £» £»£»£»£»£»£»

5¡¢ÏìÓ¦ÄúµÄÇëÇ󽫵¼ÖÂÄú»òÆäËûСÎÒ˽¼Ò¡¢×éÖ¯µÄÕýµ±È¨ÒæÊܵ½ÑÏÖØËðº¦µÄ ¡£¡£¡£¡£¡£¡£¡£

Áù¡¢ÎÒÃÇÈçÄÇÀïÖöùͯµÄСÎÒ˽¼ÒÐÅÏ¢

¿Ú´üÅ£µêAPP-ÖúÁ¦ÌåÓýÈüÊÂЧÀÍÊý×Ö»¯ ÈÃÈüÊÂÔËÓª¸ü¼òÆÓ²úÆ·¡¢ÍøÕ¾ºÍЧÀÍÖ÷ÒªÃæÏò³ÉÈË ¡£¡£¡£¡£¡£¡£¡£ÈôÊÇûÓÐâïÊÑ»ò¼à»¤È˵ÄÔ޳ɣ¬£¬£¬£¬£¬¶ùͯ²»µÃ½¨Éè×Ô¼ºµÄÓû§ÕË»§ ¡£¡£¡£¡£¡£¡£¡£

¹ØÓÚ¾­âïÊÑÔ޳ɶøÍøÂç¶ùͯСÎÒ˽¼ÒÐÅÏ¢µÄÇéÐΣ¬£¬£¬£¬£¬ÎÒÃÇÖ»»áÔÚÊܵ½Ö´·¨ÔÊÐí¡¢âïÊÑ»ò¼à»¤ÈËÃ÷È·Ô޳ɻòÕß± £» £»£»£»£»£»£»¤¶ùͯËùÐëÒªµÄÇéÐÎÏÂʹÓûò¹ûÕæÅû¶´ËÐÅÏ¢ ¡£¡£¡£¡£¡£¡£¡£

Ö»¹ÜÍâµØÖ´·¨ºÍϰË×¶Ô¶ùͯµÄ½ç˵²î±ð£¬£¬£¬£¬£¬µ«ÎÒÃǽ«²»Âú 14 ÖÜËêµÄÈκÎÈ˾ùÊÓΪ¶ùͯ ¡£¡£¡£¡£¡£¡£¡£

ÈôÊÇÎÒÃÇ·¢Ã÷×Ô¼ºÔÚδÊÂÏÈ»ñµÃ¿É֤ʵµÄâïÊÑÔ޳ɵÄÇéÐÎÏÂÍøÂçÁ˶ùͯµÄСÎÒ˽¼ÒÐÅÏ¢£¬£¬£¬£¬£¬Ôò»áÏë·¨¾¡¿ìɾ³ýÏà¹ØÊý¾Ý ¡£¡£¡£¡£¡£¡£¡£

Æß¡¢ÄúµÄСÎÒ˽¼ÒÐÅÏ¢ÔõÑùÔÚÈ«Çò¹æÄ£×ªÒÆ

Ô­ÔòÉÏ£¬£¬£¬£¬£¬ÎÒÃÇÔÚÖлªÈËÃñ¹²ºÍ¹ú¾³ÄÚÍøÂçºÍ±¬·¢µÄСÎÒ˽¼ÒÐÅÏ¢£¬£¬£¬£¬£¬½«´æ´¢ÔÚÖлªÈËÃñ¹²ºÍ¹ú¾³ÄÚ ¡£¡£¡£¡£¡£¡£¡£

ÓÉÓÚÎÒÃÇͨ¹ý±é²¼È«ÇòµÄ×ÊÔ´ºÍЧÀÍÆ÷Ìṩ²úÆ·»òЧÀÍ£¬£¬£¬£¬£¬ÕâÒâζ×Å£¬£¬£¬£¬£¬ÔÚ»ñµÃÄúµÄÊÚȨÔ޳ɺ󣬣¬£¬£¬£¬ÄúµÄСÎÒ˽¼ÒÐÅÏ¢¿ÉÄÜ»á±»×ªÒÆµ½ÄúʹÓòúÆ·»òЧÀÍËùÔÚ¹ú¼Ò/µØÇøµÄ¾³ÍâͳÁìÇø£¬£¬£¬£¬£¬»òÕßÊܵ½À´×ÔÕâЩͳÁìÇøµÄ»á¼û ¡£¡£¡£¡£¡£¡£¡£

´ËÀàͳÁìÇø¿ÉÄÜÉèÓвî±ðµÄÊý¾Ý± £» £»£»£»£»£»£»¤·¨£¬£¬£¬£¬£¬ÉõÖÁδÉèÁ¢Ïà¹ØÖ´·¨ ¡£¡£¡£¡£¡£¡£¡£ÔÚ´ËÀàÇéÐÎÏ£¬£¬£¬£¬£¬ÎÒÃÇ»áÈ·±£ÄúµÄСÎÒ˽¼ÒÐÅÏ¢»ñµÃÔÚÖлªÈËÃñ¹²ºÍ¹ú¾³ÄÚ×ã¹»Ò»Âɵı £» £»£»£»£»£»£»¤ ¡£¡£¡£¡£¡£¡£¡£ÀýÈ磬£¬£¬£¬£¬ÎÒÃÇ»áÇëÇóÄú¶Ô¿ç¾³×ªÒÆÐ¡ÎÒ˽¼ÒÐÅÏ¢µÄÔ޳ɣ¬£¬£¬£¬£¬»òÕßÔÚ¿ç¾³Êý¾Ý×ªÒÆÖ®Ç°ÊµÑéÊý¾ÝÈ¥±êʶ»¯µÈÇå¾²Ðж¯ ¡£¡£¡£¡£¡£¡£¡£

°Ë¡¢±¾Òþ˽ȨÕþ²ßÔõÑù¸üÐÂ

ÎÒÃÇ¿ÉÄÜÊÊʱ»á¶Ô±¾Òþ˽ȨÕþ²ß¾ÙÐе÷½â»ò±ä»»£¬£¬£¬£¬£¬±¾Òþ˽ȨÕþ²ßµÄÈκθüн«ÒÔ±ê×¢¸üÐÂʱ¼äµÄ·½·¨Ðû²¼ÔÚÎÒÃÇÍøÕ¾ÉÏ£¬£¬£¬£¬£¬³ýÖ´ÂÉÀýÔò»òî¿Ïµ»®¶¨ÉÐÓÐÇ¿ÖÆÐÔ»®¶¨Í⣬£¬£¬£¬£¬¾­µ÷½â»ò±ä»»µÄÄÚÈÝÒ»¾­Í¨Öª»òÐû²¼ºóµÄ7ÈÕºóÉúЧ ¡£¡£¡£¡£¡£¡£¡£ÈçÄúÔÚÒþ˽ȨÕþ²ßµ÷½â»ò±ä»»ºó¼ÌÐøÊ¹ÓÃÎÒÃÇÌṩµÄÈÎһЧÀÍ»ò»á¼ûÎÒÃÇÏà¹ØÍøÕ¾µÄ£¬£¬£¬£¬£¬ÎÒÃÇÐÅÍÐÕâ´ú±íÄúÒѳä·ÖÔĶÁ¡¢Ã÷È·²¢½ÓÊÜÐ޸ĺóµÄÒþ˽ȨÕþ²ß²¢ÊÜÆäÔ¼Êø ¡£¡£¡£¡£¡£¡£¡£

¾Å¡¢ÔõÑùÁªÏµ¿Ú´üÅ£µêAPP-ÖúÁ¦ÌåÓýÈüÊÂЧÀÍÊý×Ö»¯ ÈÃÈüÊÂÔËÓª¸ü¼òÆÓ

1¡¢ÈçÄú¶Ô±¾Òþ˽Õþ²ßÄÚÈÝÓÐÈκÎÒÉÎÊ¡¢Òâ¼û»ò½¨Ò飬£¬£¬£¬£¬Äú¿ÉËæÊ±Í¨¹ý±¾ÍøÕ¾¿Í·þÓëÎÒÃÇÁªÏµ ¡£¡£¡£¡£¡£¡£¡£ÄãÒ²¿ÉÒÔ½«ÄãµÄÒÉÎÊ¡¢Òâ¼û»ò½¨Òé·¢ËÍÖÁmarket@jd-link.com ¡£¡£¡£¡£¡£¡£¡£


2¡¢ÈôÊÇÄú¶Ô¿Ú´üÅ£µêAPP-ÖúÁ¦ÌåÓýÈüÊÂЧÀÍÊý×Ö»¯ ÈÃÈüÊÂÔËÓª¸ü¼òÆÓ»Ø¸´²»Öª×㣬£¬£¬£¬£¬ÒÔΪ¿Ú´üÅ£µêAPP-ÖúÁ¦ÌåÓýÈüÊÂЧÀÍÊý×Ö»¯ ÈÃÈüÊÂÔËÓª¸ü¼òÆÓСÎÒ˽¼ÒÐÅÏ¢´¦Öóͷ£ÐÐΪËðº¦ÁËÄúµÄÕýµ±È¨Ò棬£¬£¬£¬£¬Äú¿ÉÏòÍøÐÅ¡¢µçÐÅ¡¢¹«°²¼°¹¤É̵Èî¿Ïµ²¿·Ö¾ÙÐоٱ¨»òÏòλÓÚÖйú½­ËÕÊ¡µÄÎÞÎýÊÐÐÂÎâÇøÈËÃñ·¨ÔºÌáÆðËßËÏ ¡£¡£¡£¡£¡£¡£¡£


¡¾ÍøÕ¾µØÍ¼¡¿¡¾sitemap¡¿